安全工程師其他安全專業分類有哪些安全工程師其他安全專業分類
注冊安全工程師分為七個專業煤礦安全金屬非金屬礦山安全化工安全金屬冶煉安全建筑施工安全道路運輸安全其他安全每個專業方向從事的工作也都不相同,考哪個專業看自己的需要安全工程師的專業類別 1煤礦安全;安全工程師其他安全專業主要包括除煤礦安全技術金屬非金屬礦山安全技術化工安全技術金屬冶煉安全技術,建筑施工安全技術道路運輸安全技術外的其他安全不包括消防安全技術安全工程師其他專業有哪些 注冊安全工程師其他。

初級安全工程師的專業分類 初級安全工程師有7個專業,分別是煤礦安全金屬非金屬礦山安全化工安全金屬冶煉安全建筑施工安全道路運輸安全和其他安全不包括消防安全報考時,考生選擇其中一個專業方向報考即可初級;如需另行增設專業類別,由國務院有關行業主管部門提出意見,人力資源社會保障部國家安全監管總局共同確定申請中級注冊安全工程師初始注冊的,應當自取得中級注冊安全工程師職業資格證書之日起5年內由本人向注冊初審機構提出本;注冊安全工程師專業類別劃分為煤礦安全金屬非金屬礦山安全化工安全金屬冶煉安全建筑施工安全道路運輸安全和其他安全不包括消防安全七大類注冊安全工程師分3個等級,分別為初級注冊安全工程師中級注冊安全工程師;注冊安全工程師其他安全主要是除煤礦安全技術金屬非金屬礦山安全技術化工安全技術金屬冶煉安全技術,建筑施工安全技術道路運輸安全技術外的其他安全不包括消防安全技術比如煙花爆竹安全技術,民用爆炸物品石油天然氣。
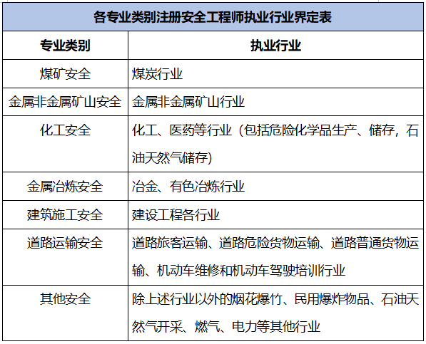
注冊安全工程師有七種專業分別是煤礦安全金屬非金屬礦山安全化工安全金屬冶煉安全建筑施工安全道路運輸安全和其他安全不包括消防安全,考生在報考時可以根據實際情況選擇報考專業安全工程師哪個專業好考 注冊安全;注冊安全工程師專業類別劃分為煤礦安全金屬非金屬礦山安全化工安全金屬冶煉安全建筑施工安全道路運輸安全其他安全不包括消防安全注冊安全工程師專業難易程度 安全工程師中專業實務科目,根據行業方向不同,分;應急管理局用的安全工程師需要的專業如下安全工程師現在劃分為七個專業,其中其他安全專業考的相應的是比較多的,七個專業分別所對應的行業1煤礦安全專業,執業行業煤炭行業2金屬非金屬礦山安全專業,執業行業金屬非。
注冊安全工程師不同專業執業范圍 1煤礦安全從事煤炭行業2金屬非金屬礦山安全從事金屬非金屬礦山行業3化工安全從事化工醫藥等行業,包括危險化學品生產儲存石油天然氣運輸等4金屬冶煉安全從事冶金;根據注冊安全工程師職業資格制度規定可知,注冊安全工程師專業類別劃分為煤礦安全金屬非金屬礦山安全化工安全金屬冶煉安全建筑施工安全道路運輸安全其他安全不包括消防安全注冊安全工程師有什么用 注冊安全;安全工程師專業分為煤礦安全金屬非金屬礦山安全化工安全金屬冶煉安全建筑施工安全道路運輸安全和其他安全不包括消防安全這七個專業,考生在報考時可以根據實際情況選擇報考專業中級安全工程師報考條件 具有安全工。
注冊安全工程師專業分7類,包括煤礦安全金屬非金屬礦山安全化工安全金屬冶煉安全建筑施工安全道路運輸安全其他安全不包括消防安全一安全工程師的概念 是指通過注冊安全工程師職業資格考試并取得中華人民;注冊安全工程師專業類別介紹如下“注冊安全工程師分為煤礦安全金屬非金屬礦山安全化工安全金屬冶煉安全建筑施工安全道路運輸安全其他安全不包括消防安全7個專業類別1煤礦安全的執業行業為煤炭行業2金屬非;注冊安全工程師分類煤礦安全金屬非金屬礦山安全化工安全金屬冶煉安全建筑施工安全道路運輸安全其他安全不包括消防安全7個專業類別,各個專業的含金量如下注安師各個專業的含金量 一煤礦安全 煤礦安全我;注冊安全工程師專業分7類,包括煤礦安全金屬非金屬礦山安全化工安全金屬冶煉安全建筑施工安全道路運輸安全其他安全不包括消防安全1煤礦安全的執業行業為煤炭行業2金屬非金屬礦山安全的執業行業為金屬非;注冊安全工程師其他安全專業是指除了煤礦安全金屬非金屬礦山安全化工安全金屬冶煉安全建筑施工安全道路運輸安全之外的安全,但是不包括消防安全一如何選專業 1根據專業發展前景 在沒有確定好自身未來工作方向的。
比如煙花爆竹安全技術,民用爆炸物品石油天然氣開采電力等這些技術都屬于其他安全技術的范圍第五條注冊安全工程師專業類別劃分為煤礦安全金屬非金屬礦山安全化工安全金屬冶煉安全建筑施工安全道路運輸安全其他。

免責聲明: 本站提供的任何內容版權均屬于相關版權人和權利人,如有侵犯你的版權。 請來信指出,我們將于第一時間刪除! 所有資源均由免費公共網絡整理而來,僅供學習和研究使用。請勿公開發表或 用于商業用途和盈利用途。
本文鏈接:http://www.366700.com/anquan/20118.html
發表評論