注冊安全工程師案例分析真題及答案下載的簡單介紹
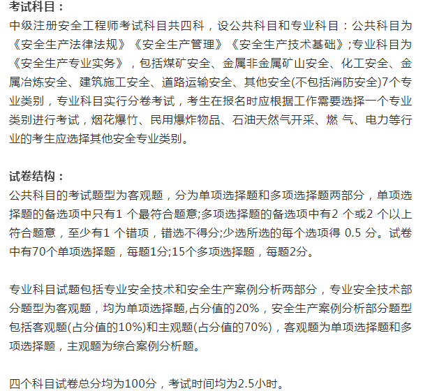
1、注冊安全工程師考試設有4個考試科目安全生產法及相關法律知識安全生產管理知識安全生產技術安全生產事故案例分析您可根據歷年真題,掌握了解考試題型和考試趨勢,預祝您順利通過考試。
2、題主是否想詢問“2020年注冊安全工程師真題在哪里能下載”233網校233網校是2005年成立的綜合性考試資源網站,網校師資強大,其資源豐富包含各類真題并可以進行下載因此2020年注冊安全工程師真題可以在此網站下載233網校可以讓自身能夠享受學習快樂考試。
3、作業現場安全生產標準化,現場安全生產檢查與隱患分析排查治理,現場應急處置和救護,本企業本行業典型生產安全事故案例,班組安全生產組織管理和先進班組的安全生產管理經驗4廠房出入口應設置安全標志,并應提示廠房內是有毒作業場所,無關人員禁止進入,禁止明火等有相應的文字和圖形標識,符合國家相關。

4、百度JSGCJYW,查看更多建筑類考試資訊資料。
5、你可以百度啊 一大把真題與答案,百度知道,百度文庫都有的,也可以下載幾個軟件試試,比如考試100,才士題庫等等。
6、C甲縣交通部門 D乙縣消防部門 正確答案A 答案解析負責組織這起事故調查工作的應是乙縣人民政府以上就是安全工程師安全生產歷年真題精練,想必大家一定都學會了,如果還存在問題,那么就需要回歸教材,對于錯誤的知識點進行更為深入的理解,認真進行注冊安全工程師考試備考,祝大家考試成功。
7、答案解析特種設備安全法第三十八條特種設備屬于共有的,共有人可以委托物業服務單位或者其他管理人管理特種設備,受托人履行本法規定的特種設備使用單位的義務,承擔相應責任共有人未委托的,由共有人或者實際管理人履行管理義務,承擔相應責任以上就是中級注冊安全工程師安全管理歷年真題及解析。
8、案例分析高頻考題有哪些一級注冊消防工程師資格考試是屬于由人力資源社會保障部人事考試中心統一組織實施,實行全國統一大綱統一命題統一組織的考試制度,在每年人力資源社會保障部都會下發考試計劃,人事考試中心則會公布具體考試時間一級消防工程師總共考三科,即消防安全技術實務消防安全。
9、2012年注冊安全工程師安全生產管理知識真題一單項選擇題共70題,每題l分每題的備選項中,只有l個最符合題意1某企業2011年發生了17起輕傷事故,輕傷17人,根據海因里希事故法則,該企業在2011年存在人的不安全行為數量為起答案C解析海因里希事故法則。
10、2019年中級安全工程師其他安全考試真題及答案 一單項選擇題共20題,每題1分每題的備選項中,只有1個最符合題意 1機械設備安全應考慮機械產品安全和機械使用安全兩個階段,每個階段都要采取安全技術措施和安全管理措施來消除或減小機械設備風險下列機械設備安全措施中,不屬于安全技術措施的是 A機械零。
11、案例分析模擬試題有哪些呢一級注冊消防工程師資格考試是屬于由人力資源社會保障部人事考試中心統一組織實施,實行全國統一大綱統一命題統一組織的考試制度,在每年人力資源社會保障部都會下發考試計劃,人事考試中心則會公布具體考試時間一級消防工程師總共考三科,即消防安全技術實務消防。
12、2021年一消案例分析真題答案及解析案例一2021年一級消防工程師考試案例分析真題案例一的內容如下**案例一**1 某大型商業綜合體以下簡稱“綜合體”,于2011年8月建成并投入使用,共有7層地上和3層。

13、針對上述事故案例,分析直接原因間接原因責任者整改措施 參考答案 模擬試題二 一答題要點 1吊裝作業摘鉤前應按要求檢查焊縫質量,符合安全要求后方可摘鉤 23人高處作業人員未按規定正確使用安全帶 3缺乏安全監督人員的現場監督和檢查 4加強安全遵章守紀的教育 二答題要點 這是一起。
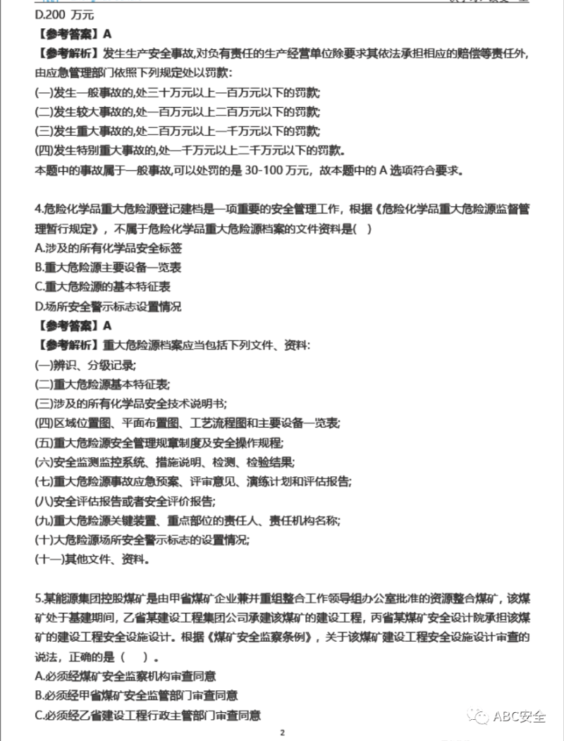
14、4人民政府安全生產監督管理部門對安全生產工作實施的監督管理,由于是依法行使的監督管理權,它就是以國家強制力作為后盾的,這是安全生產監督監察的特征 A權威性 B強制性 C組織性 D普遍約束性 答案B 5下列各項不屬于安全評價前期準備階段工作內容的是A明確被評價對象 B分析危險。
15、里面大部分的題都有解析,而且還支持上傳自己的題庫,歷年真題模擬題包括解析,方便檢驗學習效果,網站涵蓋了數百萬的公務員教師建筑工程注冊會計師考研經濟金融特種作業安全操作等各種題庫以及一些常見的真題模擬題庫讓大家免費刷題學習各大商店搜考試寶即可下載,查看完整試題。
16、導語案例分析在建工考試中,基本每個科目都有,因為建工人未來的工作就是圍繞工程實際進行的,目前,想必很多考生已經開始進行2021年中級注冊安全工程師備考了,其實這樣是好的,畢竟早做準備我們才能發現自己的不足,復習時間也會比較多,為了幫助大家更好的進行安全工程師復習,今天給大家匯總了2021中級。
免責聲明: 本站提供的任何內容版權均屬于相關版權人和權利人,如有侵犯你的版權。 請來信指出,我們將于第一時間刪除! 所有資源均由免費公共網絡整理而來,僅供學習和研究使用。請勿公開發表或 用于商業用途和盈利用途。
本文鏈接:http://www.366700.com/anquan/24260.html

發表評論