注冊安全工程師考試科目及分數,注冊安全工程師各科及格線
關于2016年安全工程師考試會不會取消的討論一直沒有停止,更有網友直接斷定安全工程師考試被取締了等等,各種猜測讓考生人心惶惶。據相關部門的內幕消息得知,2016年安全工程師考試已成定局,確定于9月份開考,預計6月份開始報名。想參加今年安全考試的考生可以安下心來專心備考了。
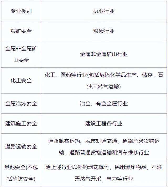
2016年注冊安全工程師行業現狀
國家各部門對各行業安全作業會越來越重視,未來注冊安全工程師掛靠價格及市場行情將會逐漸得到提升,而安全工程師的證書含金量也會越來越高。值得一提的是,不少安全生產監管監察機構在推動實施注冊安全工程師執業資格制度的同時,鼓勵系統內工作人員參加考試,以提高安監隊伍綜合素質和專業水平。根據數據顯示,注冊安全工程師每年的通過率大概在15%左右,由于考試條件要求較為嚴格,所以市場上注冊安全工程師人數不是很多,現在可以說是考取安全工程師證書的最佳時機。
2016年安全工程師考試解讀
之前傳言的安全工程師考試取消不考,并不是空穴來風,它在釋放2016年安全工程師改革的信號,無論是在報考條件、還是考試教材甚至是考試科目上都將有一定程度的改變,各位考生在復習過程中可以先參考歷史學習資料。
2016年安全工程師考試時間安排(預計):
網上報名:2016年6月底至7月中旬
現場審核:2016年7月中下旬
準考證打印:2016年9月初
考試時間:2016年9月10、11日
成績查詢:2016年12月
2016年安全工程師考試科目及考試題型(參考資料):
考試科目
題型題量

滿分
安全生產法及相關法律知識
單選題:70道多選題:15道
100分
安全生產管理知識
單選題:70道多選題:15道
100分
安全生產技術
必作:單選題:60道多選題:15道選作:任選一組作答,每組單選題10道
100分
安全生產事故案例分析
案例題5道
100分
2016年安全工程師報名條件(參考條件):
(一)凡中華人民共和國公民,遵守國家法律、法規,并具備下列條件之一者,可申請參加注冊安全工程師執業資格考試:
1、取得安全工程、工程經濟類專業中專學歷,從事安全生產相關業務滿7年;或取得其他專業中專學歷,從事安全生產相關業務滿9年。
2、取得安全工程、工程經濟類大學專科學歷,從事安全生產相關業務滿5年;或取得其他專業大學專科學歷,從事安全生產相關業務滿7年。
3、取得安全工程、工程經濟類大學本科學歷,從事安全生產相關業務滿3年;或取得其他專業大學本科學歷,從事安全生產相關業務滿5年。

4、取得安全工程、工程經濟類第二學士學位或研究生班畢業,從事安全生產相關業務滿2年;或取得其他專業第二學士學位或研究生班畢業,從事安全生產相關業務滿3年。
5、取得安全工程、工程經濟類碩士學位,從事安全生產相關業務滿1年;或取得其他專業碩士學位,從事安全生產相關業務滿2年。
6、取得安全工程、工程經濟類博士學位;或取得其他專業博士學位,從事安全生產相關業務滿1年。
(二)凡符合注冊安全工程師執業資格考試報考條件,且在2002年底前已評聘高級專業技術職務,并從事安全生產相關業務工作滿10年的專業人員,可免試《安全生產管理知識》和《安全生產技術》兩個科目,只參加《安全生產法及相關法律知識》和《安全生產事故案例分析》兩個科目的考試。
(三)根據人事部《關于做好香港、澳門居民參加內地統一舉行的專業技術人員資格考試有關問題的通知》(國人部發〔2005〕9號)文件精神,自2005年度起,凡符合注冊安全工程師執業資格考試有關規定的香港、澳門居民,均可按照規定的程序和要求,報名參加相應專業考試。香港、澳門居民申請參加注冊安全工程師執業資格考試,在資格審核時應提交本人身份證明、國務院教育行政部門認可的相應專業學歷或學位證書,以及相應專業機構從事相關專業工作年限的證明。
(四)上述報考條件中有關學歷的要求是指經國家教育部門承認的學歷或學位;從事相關業務工作的年限要求是指取得規定學歷前、后從事該相關業務工作時間的總和,其截止日期為考試報名當年年底。
備注:以上信息是根據歷年考試經驗推算得出,考生可以作為參考資料備用,請各位考生及時關注考試相關網站,以官方網站公布信息為準。
安全工程師教材安全工程師學習方法
安全工程師備考方案安全工程師在線答疑
零基礎如何考安全工程師歷年安全工程師真題下載
2016年安全工程師課程安排2016年安全工程師考試通關方法
免責聲明: 本站提供的任何內容版權均屬于相關版權人和權利人,如有侵犯你的版權。 請來信指出,我們將于第一時間刪除! 所有資源均由免費公共網絡整理而來,僅供學習和研究使用。請勿公開發表或 用于商業用途和盈利用途。
本文鏈接:http://www.366700.com/anquan/29506.html

發表評論