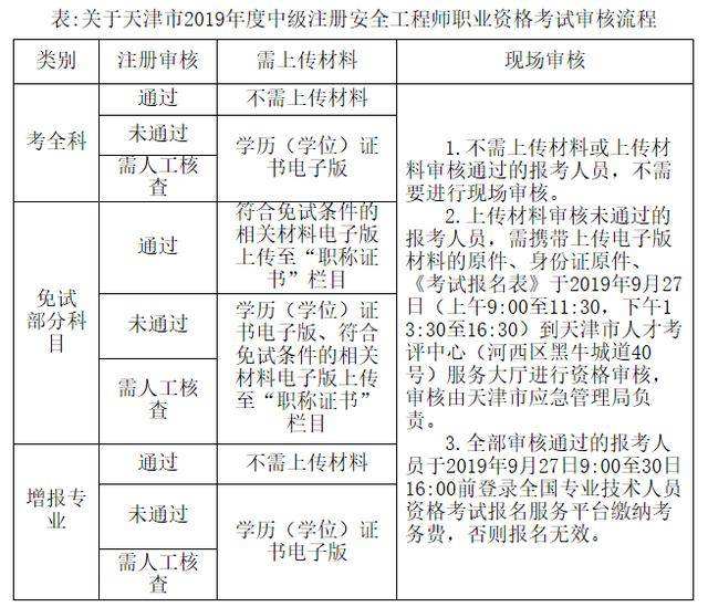
注冊安全工程師考試時間2019,注冊安全工程師考試時間2019年
初級注安跟中級注安區別在哪兒?我應該考哪個?
下面聽小安跟大家一一道來:
報考條件不同

初級注安師

注:具有本科及以上學歷,從事安全生產業務無規定工作年限即可報考。
中級注安師
注:取得初級注冊安全工程師職業資格證書后,在安全生產行業工作滿3年也可報考。
考試時間不同
初級注冊安全工程師考試時間一般在5月開始,由所在省份組織,但各省安排都不一樣,有的省份也可能不組織考試,具體以當地人社局公布的信息為準。
今年的中級注冊安全工程師考試是在10月16日和17日,往年為11月份左右。相比去年,提前了一個月。
考試內容不同
初級注冊安全工程師考試的考察科目有《安全生產法規》、《安全生產實務》兩個科目。
《安全生產法規》為客觀題,包括單項選擇題和多項選擇題,單項選擇題70個,每題1分;多項選擇題15個,每題2分。試卷滿分為100分,考試時間2小時。
《安全生產實務》為客觀題+主觀題的形式,客觀題為單項選擇題和多項選擇題,各10個,分值30分。主觀題為簡答題、辨析題、案例分析題,分值70分。試卷滿分為100分,考試時間為2.5小時。
中級注冊安全工程師考試的考察科目有《安全生產法規》、《安全生產管理》、《安全生產技術基礎》、《安全生產專業實務》四個科目。
《安全生產法規》、《安全生產管理》、《安全生產技術基礎》為客觀題,包括單選題和多選題,單選70道,每題1分,多選15道,每題2分,滿分為100分。由于科目難度加深,每個科目的考試時間都為2.5小時。
《安全生產專業實務》為主觀題+客觀題的形式,主觀題為綜合案例分析題,總共70分,客觀題為單項選擇題和多項選擇題,總共30分,滿分為100分。考試時間為2.5小時。
考試周期不同
初級注冊安全工程師的考試周期為2年,參考人員需在連續的2年內通過所有考試科目,方可取證。
中級注冊安全工程師的考試周期為4年,參考人員需在連續的4年內通過所有考試科目,方可取證。
命題形式不同
初級注冊安全工程師采用全國統一大綱,各省份、自治區、直轄市自主命題并組織實施,按照專業類別考試。
中級注冊安全工程師采用全國統一大綱,統一命題、統一組織考試。
適用范圍不同
一般情況下,初級注冊安全工程師證書在所在地的行政范圍內有效,同時可根據實際情況制定跨區域認可的辦法。
中級注冊安全工程師證書在全國范圍都有效,適用范圍比初級注冊安全工程師證書要廣泛很多。
職稱評定不同
專業技術人員取得初級注冊安全工程師證書之后,即可獲得助理職稱,同時可以作為申報更高一級職稱的條件。
而取得中級注冊安全工程師證書之后,即可獲得中級職稱,同時也可作為申報更高一級職稱的條件。
以上就是初級注安跟中級注安考試的主要區別,很多伙伴好奇是不是只有通過初級考試才能考中級,其實不是哈。
初級考試跟中級考試不是從屬關系,只要滿足中級報考條件就可以直接考中級。
如果兩項證書的報考條件都滿足,小安還是建議大家選擇中級,畢竟不論從證書含金量還是使用范圍來說,中級證書都是優于初級的。
免責聲明: 本站提供的任何內容版權均屬于相關版權人和權利人,如有侵犯你的版權。 請來信指出,我們將于第一時間刪除! 所有資源均由免費公共網絡整理而來,僅供學習和研究使用。請勿公開發表或 用于商業用途和盈利用途。
本文鏈接:http://www.366700.com/anquan/8203.html

發表評論