福州二級建造師培訓學校,福州二級建造師培訓
福州報考二級建造師要什么條件凡遵紀守法并符合具備工程類或工程經濟類中等專科以上學歷,并從事建設工程項目施工與管理工作滿兩年具備其他專業中專及以上學歷,并從事建設工程項目施工管理工作滿5年從事建設工程項目施工;二級建造師十大培訓機構如下1優路教育2中大網校3學天教育4正考網5學爾森教育6環球網校7233網校8佑森教育9建圖教育10方工教育補充介紹優路教育優路教育創立“直播+錄播+面。
二級建造師網上報班培訓由于考二建的大部分都是上班族和小白,所以考生都會選擇網上報班培訓學習二級建造師培訓好的培訓機構有優路教育學天教育中大網校等;2怎么參加二建繼續教育 各省住建廳發布繼續教育相關通知二級建造師在規定時間登錄住房和城鄉建設廳,點擊建造師頻道導航條,進入建造師繼續教育管理系統個人版網上報名之后,在規定時間內到培訓單位確認報名即可二建繼續教育。

建造師培訓機構有雄鷹網校環球網校建工網校中大網校嗨學網校等 1雄鷹網校雄鷹網校交互式在線學習開拓者,是北京雄鷹教育集團旗下互動式網校學習平臺是國內領先的互動式個性化網校學習平臺2環球網校環球;學天教育,開設一級建造師培訓,二級建造師培訓,造價工程師培訓,監理工程師培訓,消防工程師培訓,浙江七大員培訓,支持線上線下同步學習預約試聽查看評價6嗨學網 嗨學網建造師培訓是國內知名的在線教育平臺和專業課程。
1優路教育優路教育隸屬于北京環球優路教育科技股份有限公司,是一家專注于工程醫衛教師財經領域輔導培訓的綜合性教育服務機構主營項目包括一級建造師二級建造師消防工程師造價工程師安全工程師監理工程。
福州二級建造師報考條件
1、二級建造師的培訓時間是 1雙休日班每周雙休日一天課時每科34天,共34個月2另設周三班,播放視頻課件,每周三全天課時23個月左右3考試臨近6個月 ,每周安排兩個晚上開設視頻課件班開班。
2、4233網校 233網校是國內較權威的建筑工程類考試輔導門戶提供一級二級建造師建筑師造價工程師,結構工程師,監理工程師等輔導視頻,免費題庫等5學天教育 學天教育,開設一級建造師培訓,二級建造師培訓,造價。
3、優路教育是國內職業認證考試培訓領導品牌,匯聚名師精心打造一級建造師二級建造師造價工程師經濟師消防工程師等培訓課程學天教育學天教育,開設一級建造師培訓,二級建造師培訓,造價工程師培訓,監理工程師培訓。
4、您可以了解一下建迅教育福州分公司,建迅教育為建筑類執業資格考試培訓最大的面授機構,二級建造師培訓通過率86%以上,如果你有意向可以登錄建迅教育的官方網站查詢聯系方式 這家機構有提供有代報名審核等。
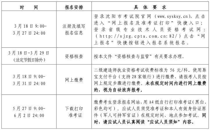
5、2023福建二建考試時間確定為6月3日4日我國的二級建造師考試當中,施工管理科目的總分是120分,合格標準通常是72分,法律法規知識的總分是100分,合格標準通常是60分,專業工程管理與實踐的總分是120分,合格標準是72分。
福州二級建造師培訓機構排名
優路教育是國內職業認證考試培訓領導品牌,匯聚名師精心打造一級建造師二級建造師造價工程師經濟師消防工程師等培訓課程4學天教育 杭州學天教育科技集團,立足于浙江建造師培訓市場,一級建造師培訓,二級建造師培訓。

福州報考二級建造師考試應該進福州市人事考試網進行報名,不過今年的報名時間已經錯過了馬上5月2930日就要考試了等明年再報名。
報名參加繼續教育培訓二級建造師需要按照規定參加由相關部門組織的繼續教育培訓,以保持其執業資格的有效性通常,這種培訓是由當地的人事局或者建筑師協會等機構組織的完成課程學習在報名參加培訓后,二級建造師需要按照。
免責聲明: 本站提供的任何內容版權均屬于相關版權人和權利人,如有侵犯你的版權。 請來信指出,我們將于第一時間刪除! 所有資源均由免費公共網絡整理而來,僅供學習和研究使用。請勿公開發表或 用于商業用途和盈利用途。
本文鏈接:http://www.366700.com/erjian/22728.html

發表評論