重慶二級建造師準考證什么時候可以打印,重慶二級建造師準考證打印地點
1、一登錄官方指定網站 1 打開瀏覽器,輸入重慶市人力資源和社會保障局的網址2 在網站首頁找到“二級建造師準考證打印”的入口,點擊進入二輸入個人信息登錄 1 在登錄頁面,輸入您的身份證號密碼和驗證碼2 點擊登錄按鈕,進入個人準考證打印頁面三打印準考證 1 在準考證打印頁面。
2、2024年重慶二級建造師準考證打印時間已確定,為2024年5月27日至5月31日打印入口為重慶人力資源和社會保障網人事考試網上報名系統打印流程包括進入考試報名網站,點擊準考證打印欄目,輸入身份證號登錄密碼以及驗證碼,即可完成查詢打印如忘記登錄密碼,可通過找回密碼功能進行恢復如需要報名序號,可。
3、打印流程如下登錄市人力社保局網站,進入人事考試網上報名系統輸入個人信息,確認報名狀態點擊打印準考證,使用A4紙進行打印2025年重慶市二級建造師考試時間為5月10日至5月11日,考場將在主城區統一設置,考生應以準考證上的詳細地址為準,提前熟悉考場位置考生在打印準考證后,要仔細檢查所有信息。
4、1在電腦的百度上輸入安徽人事考試網,找到其官方網站以后點擊進入2頁面跳轉以后點擊專業技術資格考試服務平臺3頁面跳轉以后點擊上方菜單欄的準考證打印4此時在出現的頁面中點擊二級建造師準考證打印的通知進入5在出現的登錄界面中輸入對應的賬號和密碼點擊登錄6頁面跳轉以后登錄進入到對。
5、在二級建造師開考前一周登陸當地網上報名系統,輸入自己的用戶名手機號或身份證密碼和驗證碼登陸后,找到準考證打印那一欄選擇打印即可二級建造師準考證打印通道會在考前一周開通,屆時報考人員可登陸當地網報系統自行下載并打印考試準考證具體打印步驟如下1進行網報系統2輸入考生用戶名。
6、二級建造師準考證打印時間一般在考前一周至10天左右考生繳費成功后,完成了所有的網上報名相關工作,按照報名通知中的要求到指定的準考證打印入口進行打印即可一般準考證打印官網為各地區人事考試網或住房和城鄉建設廳官網需要注意的是,2023年二級建造師考試定于6月3日4日舉行核對信息在打印準。
7、在考生個人首頁打印本人準考證使用A4紙打印,保證字跡照片清晰,認真核對姓名身份證等信息內容,如發現與身份信息不一致,務必在6月2日前工作日,攜帶準考證及身份證原件及復印件到重慶市人事考試中心現場查詢更正二級建造師,是一種建筑類執業資格,是擔任項目經理的前提條件二級建造師。

8、地點座位號等信息3 遵守考試紀律,不得在準考證上涂改4 準時參加考試,并攜帶有效的身份證件和準考證由于二級建造師考試的重要性,考生應密切關注官方渠道發布的準考證打印時間,并確保在規定的時間內完成打印這樣,考生可以順利完成考試,邁向成為一名合格二級建造師的重要一步。
9、重慶二建準考證打印時間是5月29日6月2日打印流程如下1進入所在地區二級建造師準考證打印入口2輸入考生用戶名密碼以及驗證碼3點擊“我的考試”4找到“準考證打印”5按要求打印即可在打印準考證的時候,必須要使用標準的A4紙進行打印,可以是黑白色,也可以是彩色建議把準。

10、二建建造師準考證打印指南 對于即將參加二建建造師考試的朋友們來說,了解準考證的打印流程至關重要二級建造師準考證的打印主要在中國建筑協會二級建造師考試管理網站進行以下是詳細的打印步驟一打開官方網站 首先,通過搜索引擎輸入ldquo二級建造師考試管理網站rdquo關鍵詞,找到官方網站并點擊進入。
11、關于二建在哪里打印準考證如下 可以在當初報名二建考試的官方網站進行打印登錄進入該網站后臺,找到該考試項目進入以后可以看到其對應的準考證點擊頁面的打印按鈕即可完成打印擴展知識 一關于二級建造師 二級建造師是建筑類的一種執業資格,是擔任項目經理的前提條件注冊建造師以專業技術為依托,以。
12、可以在當初報名二建考試的官方網站進行打印登錄進入該網站后臺,找到該考試項目進入以后可以看到其對應的準考證點擊頁面的打印按鈕即可完成打印,具體的二建考試準考證打印方法如下1在電腦的百度上輸入中國人事考試網,找到其官方網站以后點擊進入2進入到中國人事考試網以后點擊左側的準考證打印按鈕。
13、根據重慶市人事考試中心的通知,2023年度的二級建造師執業資格考試將于具體日期進行為了確保您能夠順利參加考試,特此提醒您注意以下幾點考試報名截止日期請務必在報名截止日期前完成網上報名及繳費手續準考證打印時間考試前一周,請登錄重慶市人事考試中心官方網站打印您的準考證考試地點考試。
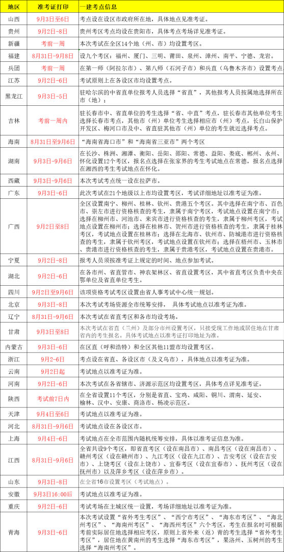
14、大部分二級建造師考試的地點在報名的那個城市,個別城市省為了防止作弊無線電通信設備作弊不安排考生在報名的城市考試,部分城市省在報名通知中告訴你考試的城市,也有個別地區報名時不告知考試地點的,只有在打印好準考證后才能知道自己的考點考場及準考證號因為二級建造師考生太多,大部分地區。
15、這些手續通常也會在你的報名網站上有所說明總結查詢二級建造師的考試地點需要經過登錄官網輸入個人信息查看考試地點信息確認考試地點打印準考證以及參加考試等一系列步驟在整個過程中,保持與官方網站的信息同步是非常重要的同時,確保在考試前做好充分的準備,以便順利參加考試并取得好成績。
16、3注意事項 在打印準考證之前,務必確認信息填寫無誤,避免因個人信息填寫錯誤導致其它不必要的麻煩打印時,應該選擇良好的打印設備,確保準考證質量達標另外還需要留意準考證的有效期考試時間考場等信息,了解相關考試規定并嚴格遵守二級建造師執業資格考試為了加強建設工程項目管理,提高工程項目。
免責聲明: 本站提供的任何內容版權均屬于相關版權人和權利人,如有侵犯你的版權。 請來信指出,我們將于第一時間刪除! 所有資源均由免費公共網絡整理而來,僅供學習和研究使用。請勿公開發表或 用于商業用途和盈利用途。
本文鏈接:http://www.366700.com/erjian/33467.html

發表評論