建造師
一級建造師 二級建造師
二級建造師合格分數影響因素 1考試難度考題難易程度是決定及格分數線的重要標準之一如果考試題目對于大部分考生而言太難的話,合格線自然會有所...
1、二級建造師考試科目如下二級建造師考試設建設工程施工管理建設工程法規及相關知識兩個公共科目和專業工程管理與實務科目包含六個專業類別,任...
2015年度二級建造師專業類別考試合格證書現已開始發放,請考生本人憑有效居民身份證原件到廣西南寧市桂春路9號廣西就業大廈(一樓大廳正...
天津市職稱工作辦公室 津人專職〔2017〕4號 關于2017年度我市二級建造師資格考試報名工作及有關問題的通知 各區人力資源和...
1、上海二級建造師報考需要的條件有#戶籍或居住證凡在上海市企事業單位工作,具有本市戶籍或持有上海市居住證在有效期內,不含上海市臨時居住證...
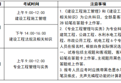
2017年二級建造師新版教材已經發布,建設工程教育網作出以下2017年二級建造師各考試科目新舊教材對比:科目教材變動 建設工程...
14題干機電工程項目成本控制的方法中,屬于施工準備階段控制的是 選項 A成本差異分析 B施工成本核算 C優化施工方案 D注意工程變更 答...
2022江蘇二級建造師合格分數線為試卷滿分的60%,2022江蘇二建分數線分別為法規60分,管理72分,實務各科目均為72分2022江蘇...
參考答案A 排水溝B 土工格柵C 級配碎石墊層3 分2計算該路段碎石樁總根數計算過程結果保留小數點后 3 位,最后結果取整參考答案521...
國家二級考試,考查形式是以單選題,多選題的形式進行考察題數分布為單選題為60題,多選題40題分值分布為單選題一題一分,多選題一題二分形式...
1、二級建造師不是全國通用的,只能在注冊地所在省份使用,部分省份允許二建證書可以跨省注冊使用取得建造師資格證書并符合注冊條件的人員,必須...
二級資質的企業根據不同的專業需要不同數量的建造師,例如公路工程二級資質企業需要大于15人建造師,水利水電二級資質企業需要大于12人建造師...
1培訓機構的費用較高,可能超出一些考生的預算2培訓機構的課程安排可能不適合每個考生的時間和進度,需要考生自己調整3培訓機構的教學質量和服...
安徽建筑b證和江蘇b證題庫一樣根據相關公開信息顯示,二建b證題庫是全國一樣的,全國統一的二級建造師考試使用的是全國統考卷,是全國統一的試...
2017年二級建造師考試成績各省份已相繼開始公布,二級建造師工資待遇如何?這應該是考過二建的人最關心的事了。今天我們就來和大家談談拿...
二級建造師專業類別有建筑機電市政公路礦業水利水電6個報考人員在每個考試年度只能選擇一個專業類別報考,在連續兩個考試年度通過兩門綜合科目和...