建造師
一級建造師 二級建造師
二級建造師考試報考資格審核越來越嚴格,為防止考生在工作經驗上作假,部分省份要求提交單位社保證明,來證明考生有相應時間的施工工作年限。...
1 二級建造師考試增項選擇,建議優先考慮機電工程考試難度上,機電工程與水利水電工程相差不多,但機電工程可能相對容易一些2 從就業市場需求...
陜西2016年二級建造師成績管理規定 陜西二級建造師執業資格考試成績實行兩年為一個周期的滾動管理辦法。參加全部科目考試的人員必須在...
考取二級建造師資格證書需要準備并學習相關考試教材根據住房和城鄉建設部規定,官方指定教材包括建設工程法規及相關知識建設工程施工管理專業工程...
二級建造師考試報考資格審核越來越嚴格,為防止考生在工作經驗上作假,部分省份要求提交單位社保證明,來證明考生有相應時間的施工工作年限。...
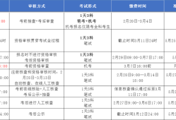
二級建造師準考證的打印時間一般是在考前一周左右,準考證在報名系統中下載并打印以下是關于二級建造師準考證打印的詳細說明打印時間二級建造師準...
隨著2017年二級建造師考試報名的陸續開展,不少考生關注的問題“二級建造師的報考條件”是什么,接下來二級建造師考試網小編就為大家整理...
是二級建造師2020教材創新教程公路工程管理與實務是2018年哈爾濱工程大學出版社出版的圖書,出自哈爾濱工程大學出版社,所以二建教材哈爾...
二級建造師考試報考資格審核越來越嚴格,為防止考生在工作經驗上作假,部分省份要求提交單位社保證明,來證明考生有相應時間的施工工作年限。...
1、報考全國二級建造師的條件如下一基本報考條件 學歷與專業要求需要具備工程類或工程經濟類中專及以上學歷 工作經驗要求從事建設工程項目施工...
1、一建二建真題解析新版考試所需電子書籍思維導圖模考卷精品網課超押普押考前沖刺課件教材刷題題庫各類最新押題老行0基礎班等學習資源分享,包...
本文導讀: 為了讓廣大建筑企業更加充分的了解到最新城市及道路照明工程專業承包資質標準有什么要求,小編就詳細介紹一下:城市及道路照明...
出版社選擇推薦購買中國建筑工業出版社出版的二級建造師考試教材,因為這是官方指定的出版社,教材內容權威準確,符合考試要求購買方式線下購買可...
建造師考試一般分為一級建造師和二級建造師的考試,考生朋友們都知道這兩者的考試有難度上的區別,其實這兩個證書在以后的工作里也有很大的決...
江蘇2015二級建造師成績查詢時間:2015年9月8日 開通時間:2015年9月8日開通 查詢方式:網上查詢...
1、事件三門窗安裝C施工時,承包商發現業主負責購買的個別型號塑鋼門窗質量不 合格,向監理工程師提出,建議業主重新購買合格塑鋼門窗監理工程...