建造師
一級建造師 二級建造師
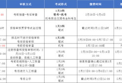
全國二級建造師報名已經進入最后的階段,網絡報名后,各省人事考試中心負責審核報名資料,確定是否符合報考資格。通常情況下,會審核哪些問題...
1、2024年二建教材什么時候出如下2024年二級建造師教材預計在2023年底發布,具體請考生關注官網二級建造師考試教材是根據全國二級建...
全國二級建造師報名已經進入最后的階段,網絡報名后,各省人事考試中心負責審核報名資料,確定是否符合報考資格。通常情況下,會審核哪些問題...
2017年5月31日是第30個世界無煙日,本次世界無煙日的主題是“煙草——對發展的威脅”,我國的活動主題是“無煙·健康·發展·”。據...
2015年四川二級建造師考試成績近日已公布,考生可登錄四川人事考試網相應欄目查詢考試成績。此次考試合格標準分數線已發布,據《四川20...
#xF50D打開官方網站或管理平臺首先,打開你所在省份的建設廳官方網站或二級建造師管理平臺例如,在湖北,你可以在建設廳官方網站上找到查詢...
電子版的有 一般都是pdf格式的,領到之后可以打印出來 添加 id3xuexi 回復“二建教材”即可下載;二級建造師市政教材主要包括以下...
1、二級建造師相應專業考試”,報考人員須提供資格證書等有關材料方能報考上述報名條件中有關學歷或學位的要求是指經國家教育行政主管部門承認的...
二級建造師執業資格考試分3個半天,以紙筆作答方式進行。其中,《專業工程管理與實務》含客觀題和主觀題,其余2科均為客觀題,在答題卡上作...
1、凡遵守國家法律法規并符合下列條件之一的,可報名參加二級建造師全部科目考試#xF393學歷要求具備工程類或工程經濟類中專及以上學歷并從...
1、10%到20%“二建通過率一般在10%到20%全國二級建造師合格標準一般為科目總分值的60%,但是二級建造師合格標準由各省根據實際情...
二級建造師考試一共考三科,考試科目分別為建設工程法規及相關知識建設工程施工管理和專業工程管理與實務二級建造師的考試科目 二級建造師考試...
備考二級建造師考試需要花費大量的時間和精力,因此需要合理規劃時間每天24小時,專心投入,可以提高復習效率,讓備考更加高效#xF4D6法規...
1、市政工程師證報考條件如下一凡遵守國家法律法規,具備工程類或工程經濟類中專及以上學歷并從事建設工程項目施工管理工作滿2年,可報名參加二...
1、不是,還有案例分析題二級建造師考試題型有單選題多選題和案例題三種其中綜合科目均為客觀選擇題,即單選題+多選題實務科目則是客觀題+主觀...
天一文化的2012年全國二級建造師建筑工程管理與實務歷年真題全解與臨考突破試卷,是一本專為2012年二級建造師考試考生設計的復習資料這本...