建設部注冊監理工程師考試用書有哪些建設部注冊監理工程師考試用書
注冊監理工程師考試有四門功課監理概論合同管理三控及實務實務的考試是在其它三門基礎上的綜合,以施工階段監理理論的應用為主各門都要以建設工程的全過程為主線,因此各階段為主干,再分。
監理工程師教材一共有6本,但也會根據專業的的不同教材不同,一共包含一本建設工程監理基本理論與相關法規一本建設工程監理案例分析一本建設工程合同管理三本建設工程質量投資進度控制監理用書。

監理工程師考試一共需要學習四本書的內容,分別是建設工程監理基本理論和相關法規建設工程合同管理建設工程目標控制和建設工程監理案例分析其中,建設工程監理基本理論和相關法規建設工程合同管理。
注冊監理工程師考試設有4個科目,具體為建設工程監理基本理論與相關法規建設工程合同管理建設工程質量投資進度控制建設工程監理案例分析其中,建設工程監理案例分析為主觀題,在試卷上作答。
監理工程師分為三個專業方向,分別為土木建筑工程交通運輸工程水利工程考試設4個科目建設工程合同管理建設工程目標控制原為建設工程質量投資進度控制建設工程監理基本理論與相關法規。
注冊監理工程師考試科目包括建設工程監理基本理論與相關法規建設工程合同管理建設工程目標控制建設工程監理案例分析,所以教材包括監理概論合同管理三控質量投資進度控制及實務1監理。

監理工程師考試中,比較有難度的就是三控和案例這兩個科目考試設建設工程監理基本理論與相關法規建設工程合同管理建設工程質量投資進度控制建設工程監理案例分析共4個科目其中,建設工程監理。
區別教材是不同的交通部監理工程師從事公路施工監理工作,其資質由交通部批準頒發建設部監理工程師從事工民建施工監理工作,其資質由建設部頒發兩者不可以跨行業執業的。
其中,監理工程師需要中級職稱以上才能考,考試資料是專門的建造師考試用書及習題或各類考試用書 2非國家注冊的證書,是由當地住房和城鄉建設部組織進行考試和評定,比如安全員證,施工員證,質檢員證,預算員證等等這些都是有當地建委組織。
建設部的注冊監理工程師考試設4個科目,具體是建設工程監理基本理論與相關法規建設工程合同管理建設工程質量投資進度控制建設工程監理案例分析其中,建設工程監理案例分析為主觀題,在試卷上。
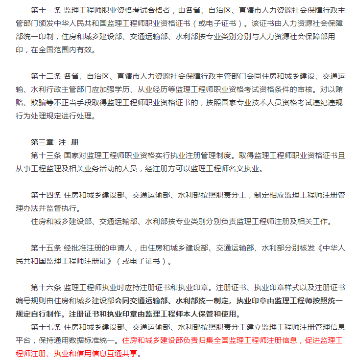
其中,監理工程師需要中級職稱以上才能考,考試資料是專門的建造師考試用書及習題或各類考試用書2非國家注冊的證書,是由當地住房和城鄉建設部組織進行考試和評定,比如安全員證,施工員證,質檢員證,預算員證等等這些都是。
其中建設工程監理基本理論和相關法規建設工程合同管理為基礎科目,建設工程目標控制建設工程監理案例分析為專業科目監理工程師考試合格標準一般為各科目總分的60%,具體如下監理工程師職業資格考試成績實行4年。
問題五工程監理資格證如何考取 監理工程師是指經考試取得中華人民共和國監理工程師資格證書,并按照本規定注冊,取得中華人民共和國監理工程師注冊執業證書和執業印章,從事工程監理及相關業務活動的專業技術人員建設部負責。
免責聲明: 本站提供的任何內容版權均屬于相關版權人和權利人,如有侵犯你的版權。 請來信指出,我們將于第一時間刪除! 所有資源均由免費公共網絡整理而來,僅供學習和研究使用。請勿公開發表或 用于商業用途和盈利用途。
本文鏈接:http://www.366700.com/jianli/16783.html

發表評論