考監理工程師的條件,考監理工程師要什么文憑
監理工程師報名學歷要求為大專以上,工作年限要求為從事工程施工監理設計等業務工作的年限,監理工程師報名學歷包括了大專本科碩士博士,所需的工作年限依次為4年3年2年0年監理工程師考試報名條件參考凡;報考監理工程師需要的條件1大學專科及以上學歷,建筑土木工民建類相關專業22年以上工程監理工作經驗,有監理工程師證或取得監理工程師執業資格者優先3熟悉建設項目相關的法律法規有關政策及規定,具有較高的。

凡遵守中華人民共和國憲法法律法規,具有良好的業務素質和道德品行,具備下列條件之一者,可以申請參加監理工程師職業資格考試具有各工程大類專業大學專科學歷或高等職業教育,從事工程施工監理設計等業務工作滿6年;監理工程師報考條件1具有各工程大類專業大學專科學歷或高等職業教育,從事工程施工監理設計等業務工作滿6年2具有工學管理科學與工程類專業大學本科學歷或學位,從事工程施工監理設計等業務工作滿4年3。
1具有按照國家有關規定評聘的工程技術或工程經濟專業中級專業技術職務,并任職滿三年2具有按照國家有關規定評聘的工程技術或工程經濟專業高級專業技術職務二對從事工程建設監理工作并同時具備下列四項條件的報考人員;監理工程師報考條件是凡中華人民共和國公民,身體健康,遵紀守法,具備下列條件之一者,可申請參加監理工程師執業資格考試一參加全科4科考試的條件1工程技術或工程經濟專業大專含大專以上學歷,按照國家有關規。
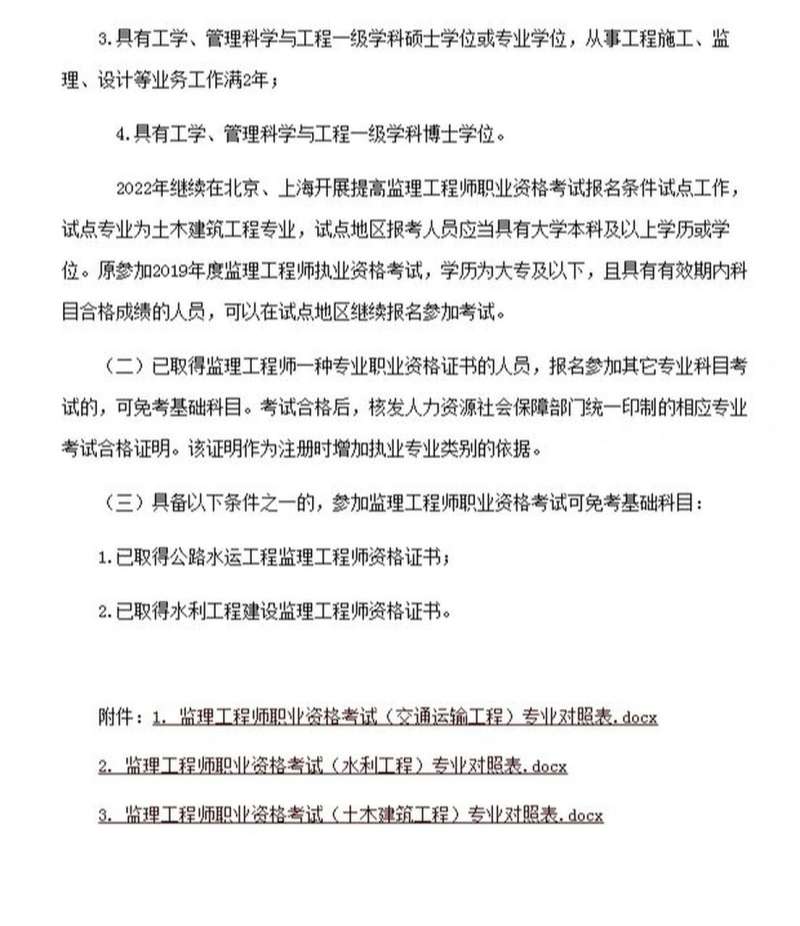
4具有工學管理科學與工程一級學科博士學位經批準同意開展試點的地區,申請參加監理工程師職業資格考試的,應當具有大學本科及以上學歷或學位可免考資格條件申請免考部分科目的人員在報名時應提供相應材料已取得公路水運。
考監理工程師要什么文憑
監理工程師是代表業主監控工程質量工程進度投資控制以及合同管理安全管理組織與協調,是業主和承包商之間的橋梁具體報名時間以各省人事考試網報名通知為準任職條件 1大學專科及以上學歷,建筑土木工民建類相關專。
1監理工程師的報考條件滿足1個即可報考學歷大專,專業工程大類,工作經驗6年及6年以上工程施工工程監理工程設計等崗位的業務工作年限2學歷本科,專業工程類工學管理科學,工作經驗4年及4年。

報考監理工程師的條件是專業條件學歷條件和工作年限條件1具有各工程大類專業大學專科學歷或高等職業教育,從事工程施工監理設計等業務工作滿6年2具有工學管理科學與工程類專業大學本科學歷或學位,從事工程。
考監理工程師條件不夠可以企業代報名注冊嗎
1、根據目前的報考要求,報考監理工程師至少需要中專畢業或者大專含大專以上學歷當然,監理工程師報考還有其他條件!凡中華人民共和國公民,遵紀守法并具備以下條件之一者,均可申請參加全國監理工程師執業資格考試1工程技術或。
2、監理工程師報考條件凡遵守中華人民共和國憲法法律法規,具有良好的業務素質和道德品行,具備下列條件之一者,可以申請參加監理工程師職業資格考試一具有各工程大類專業大學專科學歷或高等職業教育,從事工程施工。
3、4具有工學管理科學與工程一級學科博士學位下載監理工程師報考資格專業對照表注不同地區的專業要求略有差異,詳詢當地考務機構免2科級別報考條件 具備以下條件之一的,參加監理工程師職業資格考試可免考基礎科目。
4、一凡中華人民共和國公民,遵紀守法并具備以下條件之一者,均可申請參加全國監理工程師執業資格考試1工程技術或工程經濟專業大專含大專以上學歷,按照有關規定,取得工程技術或工程經濟專業中級職務,并任職滿3年2。
5、監理工程師報考條件及專業要求如下一報考條件1考全科報名條件工程技術或工程經濟專業大專含大專以上學歷,按照國家有關規定,取得工程技術或工程經濟專業中級職務,并任職滿3年按照國家有關規定,取得工程技術。
6、報考國家注冊監理工程師條件如下1具有各工程大類專業大學專科學歷或高等職業教育,從事工程施工監理設計等業務工作滿6年2具有工學管理科學與工程類專業大學本科學歷或學位,從事工程施工監理設計等業務工作。
7、監理工程師報考條件考四科1具有各工程大類專業大學專科學歷或高等職業教育,從事工程施工監理設計等業務工作滿6年2具有工學管理科學與工程類專業大學本科學歷或學位,從事工程施工監理設計等業務工作滿4。
免責聲明: 本站提供的任何內容版權均屬于相關版權人和權利人,如有侵犯你的版權。 請來信指出,我們將于第一時間刪除! 所有資源均由免費公共網絡整理而來,僅供學習和研究使用。請勿公開發表或 用于商業用途和盈利用途。
本文鏈接:http://www.366700.com/jianli/18021.html

發表評論