監理工程師資料簽字樣板,監理工程師怎么簽字
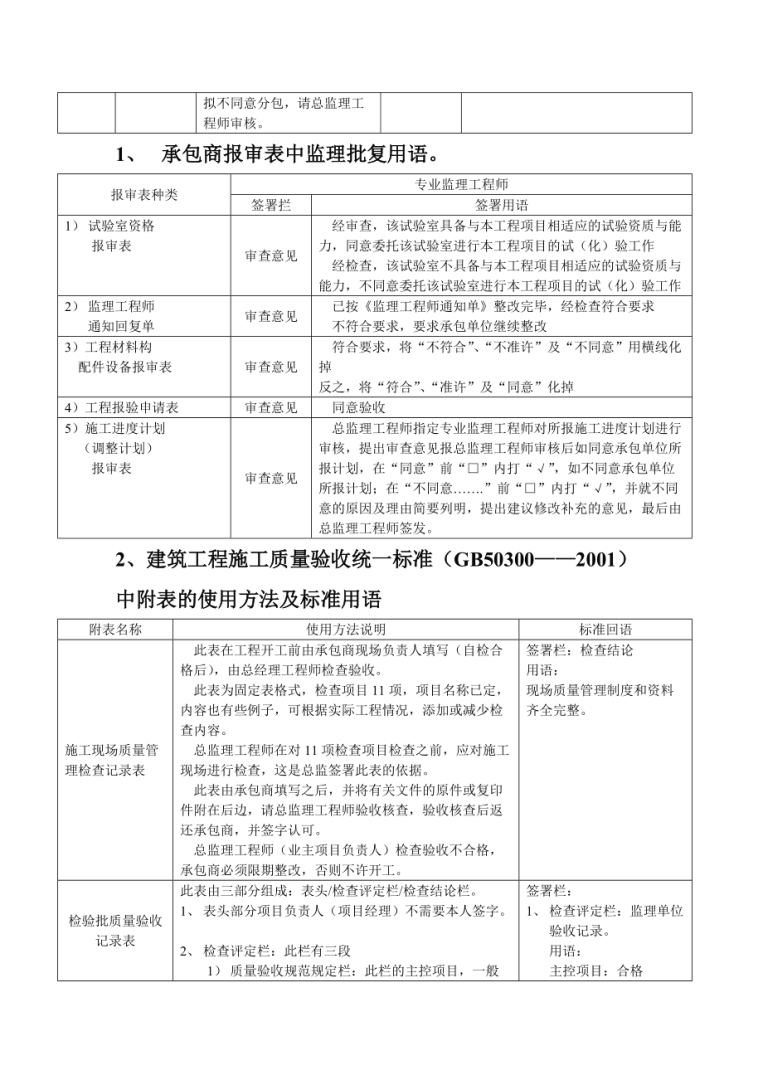
4報審項目經理在報審表上簽字5最后才由項目專業監理工程師審核及總監理工程師審核簽字6需專家論證的,還要由專家組提交論證報告7有些項目,根據合同要求還需建設單位項目負責人簽字8施工組織設計方案只有;不是總監理工程師能不能簽字有總監授權也是可以的嚴格來說是總監簽,但是總監授權專業監理工程師,那么專業監理工程師簽字仍然有效;一專業審查監理工程師審查意見填寫1根據對上述內容的審查,如符合要求則簽署“施工組織設計方案合理可行,且審批手續齊全,擬同意承建單位按該施工組織設計方案組織施工,請總監理工程師審核”2如不;首先要搞清楚一個概念,按照監理規范監理工程師是取得資格證并且注冊的,也就是我們常說的國家注冊監理工程師,再來說簽字的問題,總監是可以簽署所有涉及到的監理文件的,當然包括監理工程師通知單監理工程師也是可以簽署;監理單位發現問題,發一個監理通知單,要求施工單位進行整改如果施工單位整改完成,向監理工程師報整改回復,監理工程師現場復查,如果合格,簽已經整改,符合要求如果不行,簽整改情況不符合要求,不予通過。
總監理工程師簽學,專監簽字總監簽字1工程款支付報審表由專業監理工程師和總監理工程師簽學,專監簽字2經對施工單位提供的工程量進行復合,施工方已經完成了幾項分部分序,擬請總監理工程師進行復檢,總監簽字;對檢驗批分項分部單位工程質量驗收記錄表,監理工程師在監理單位驗收結論欄,一般簽“同意驗收”在監理單位驗收記錄欄,簽“合格”;工程材料,設備,構配件供應單位資質,監理工程師簽經查,該單位具有該項目材料,構配件的供應能力,且資質符合要求,同意選用該單位。
監理工程師初始注冊時個人簽名需要手寫一個簽名,用掃描儀掃描一下上傳凡遵守國家法律法規,具備下列條件之一者,可以申請參加一級建造師執業資格考試1取得工程類或工程經濟類大學專科學歷,工作滿6年,其中從事建設工程;都整改到位,就寫整改到位就行了,沒整改到位就寫哪些整改到位的就行了,沒整改,就寫沒整改,寫發一個通知單要求整改!靈活處理,點點點吶;專業承包分包單位資質資格文件報審表先由專業監理工程師進行審查后簽署意見,再由項目總監理工程師簽認總監理工程師對分包單位資格的確認不解除總承包單位應負的責任還應核查分包單位專職管理人員是否落實到位,特;2已應用細沙保護層自己態度要好點就是,當然你自己先查一下相關規范的中要求按要求進行就好啦說實話這個監理單位出的監理工程通知單太沒水平啦你可以反問他違反什么規范中的哪條哪款你回復完后看他是否確認簽;簽同意按此方案實施,或請修改后重新報審若屬于建質200987#文附件二內容的安全專項方案,不得先報專監或總監,應經過專家組論證通過,再報總監。
3檢驗批和聯系單監理員沒有簽字權,監理員只能簽署一些見證和旁站記錄之類的監理沒有資料員只有監理員且無簽字權指檢驗批專業監理工程師簽名工程聯系單總監理工程師簽名資料員崗位職責 1負責工程項目有;本人經常這么簽同意按此方案施工,希望在實際施工當中繼續完善這么簽,就是說,你雖然同意這個方案,但認為這個方案還存在很多問題,以后真出事了,你沒有責任希望能對你有所幫助。

免責聲明: 本站提供的任何內容版權均屬于相關版權人和權利人,如有侵犯你的版權。 請來信指出,我們將于第一時間刪除! 所有資源均由免費公共網絡整理而來,僅供學習和研究使用。請勿公開發表或 用于商業用途和盈利用途。
本文鏈接:http://www.366700.com/jianli/20398.html

發表評論