市政監理工程師通知單,市政工程監理簽字規范用語大全最新
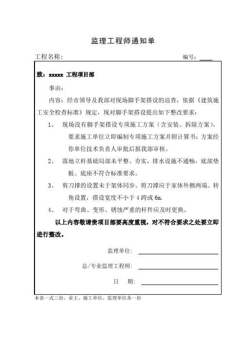
1、見附圖,各地市的表式不太一樣,內容一樣;1前言監理工程師通知單簡稱“監理通知單”是指監理工程師在檢查承包單位在施工過程中發現的問題后,用通知單這一書面形式通知承包單位并要求其進行整改,整改后再報監理工程師復查建設工程監理規范中5411條規定“對施工過程中出現的質量缺陷,專業監理工程師應及時下達監理通知單,要求承包單位整改,并檢查整改;監理人員現場巡視發現存在以下安全問題#安全防護不到位L座升降機接料平臺防護門未關嚴,安全防護不到位#存在安全隱患AB座樓內臨邊防護欄桿拆除后未及時恢復完善,存在著安全隱患#接線不規范D座東側使用的加壓泵設備,接線未接PE保護線,開關箱未關箱門防護##8205。
2、說為執行甲方下發的某某單子精神或者是會議精神執行某某規定,為了保質保量的按進度如期完成施工任務的同時,保證施工工人在夏季高溫季節的施工安全,要求各單位指定相關的防暑降溫措施,并執行下去其中應包含以下幾條1發放防暑降溫必備的藥品2現場設有飲水處3提高安全檢查力度,尤其是高溫;監理工作聯系單和監理工程師通知單區別為編寫目的不同回復方式不同時間不同一編寫目的不同 1監理工作聯系單與參建各方進行書面溝通聯系用的2監理工程師通知單監理在施工現場發現質量安全問題或隱患,書面要求施工單位整改的二回復方式不同 1監理工作;監理工程師的通知單是監理工程師是由總監理工程師或駐地監理工程師簽發的一種書面文件通知形式之一,主要的作用就是用書面形式督促施工單位在施工過程中出現的質量安全環保等問題的整改要求;格式如下監理工程師通知單 工程名稱*** 編號20130301 致***團有限公司事由安全事宜內容 我駐雄山溝里煤業項目監理部在你單位現場巡查時發現,你單位已施***層,但仍無設高空安全防護和專用安全通道,特別是由起北面生***,近期場區工人增多,出入頻繁,留有很大安全隱;出現安全隱患或質量問題及質量隱患是簽發監理通知單監理規劃的編制應針對項目的實際情況,明確項目監理機構的工作目標,確定具體的監理工作制度程序方法和措施,并應具有可操作性在監理工作實施過程中,如實際情況或條件發生重大變化而需要調整監理規劃時,應由總監理工程師組織專業監理工程師研究修改;2聯系單針對的是一般問題,可要求承包單位回復或者不做要求,主要起到告知要求,也是為監理免責的一項工作注意作為監理,通知單也不能亂發,一是考慮到關閉問題,二也要真正體現監理工程師的水平總監職責1確定項目監理機構人員及其崗位職責2組織編制監理規劃,審批監理實施細則3根據工程;2監理工程師通知是監理單位在施工現場發現質量安全問題或隱患,書面要求對施工單位進行整改施工方整改后必須回復,監理方審核后應簽署整改是否符合要求的意見通知必須以答復結束監理工程師聯系單通知單國家建設監理規范中都有標準格式具體填寫致就填你想發文給那個單位的名稱事由就填你;監理工程師通知單是在當施工單位施工質量施工工藝或建筑材料安全等出現問題時,監理工程師發出的整改通知一般有施工方單位全稱事由出現問題的部位整改時限等,通知單是帶有強制性的,必須整改和完成的,屬強規的范疇;監理通知單是監理工程師在工程建設過程中向承包單位簽發的指令性文件,具有強制性針對性嚴肅性的特點監理通知單一旦簽發,承包單位必須認真對待,在規定期限內要求進行落實整改,并按時回復那么,監理通知單在簽發時有哪些注意事項呢1監理通知單應在用詞上,要區別對待對要求嚴格程度不同的。
3、首先要搞清楚一個概念,按照監理規范監理工程師是取得資格證并且注冊的,也就是我們常說的國家注冊監理工程師,再來說簽字的問題,總監是可以簽署所有涉及到的監理文件的,當然包括監理工程師通知單監理工程師也是可以簽署監理工程師通知單的,但前提必須是注冊監理工程師實際工作中有很多監理員;監理通知單 致***事由簡明扼要寫明問題內容按如下原則寫1存在問題部位的表述應具體2用數據說話,詳細敘述問題存在的違規內容3要求承包單位整改時限應敘述具體,如“在48小時內”4要求承包單位在監理通知單回復時,針對提出問題深刻分析問題產生的原因,并闡述整改采取的措施整;關于質量安全進度的通知 比如質量貴司項目在分部工程分項工程檢驗批的施工中,經監理巡視檢查發現存在以下問題,不能滿足設計規范強制性條文的要求12要求貴司立即消除隱患進行整改并在三天內書面回復;監理工程師通知單是指項目監理機構在工程建設過程中向承包單位簽發的指令性文件,目的是督促承包單位按照國家有關法律法規合同約定施工規范和設計文件進行工程施工, 保證工程建設中出現的問題不符合設計要求施工技術標準合同約定等能得到及時糾正監理工程師聯系單是指工程參建各方通用表,是建筑。

4、監理工程師通知回復單主要內容有1發現的問題2整改依據3整改的措施監理工程師通知回復單的一般寫法是監理工程師通知單 致***建筑公司施工單位全稱經監理現場巡視檢查,發現你單位在***工程單位工程或分部工程名稱墊層施工完畢后,違反相關建設程序和施工合同的規定,未申報項目。
免責聲明: 本站提供的任何內容版權均屬于相關版權人和權利人,如有侵犯你的版權。 請來信指出,我們將于第一時間刪除! 所有資源均由免費公共網絡整理而來,僅供學習和研究使用。請勿公開發表或 用于商業用途和盈利用途。
本文鏈接:http://www.366700.com/jianli/23939.html

發表評論