機械進場監理審查意見,監理工程師審批意見
總監理工程師審核意見總監理工程師對專業監理工程師的結果進行審核,如同意專業監理工程師的審查意見,應簽署“同意按該施工組織設計專項施;總同意專業監理工程師的審查意見,凡涉及工程質量和施工安全的關鍵工序重要部位和高危作業等,施工單位專業分包單位技術負責人相關質量安全管理。
不錯總監理工程師同意專業監理工程師意見,該技術方案可行,符合規范要求,施工中應嚴格按上報方案控制施工,如需調整。

工程資料監理審批范本
1、先由專業監理工程師審查后,再由總監理工程師審核簽署意見施工組織設計或專項施工方案報審表需要由總監理工程師簽字。
2、2013中25個工作用表及其他常見工程資料報驗的監理審批意見,各位監理同胞可以參考借鑒 建設工程監理。
3、2013中25個工作用表及其他常見工程資料報驗的監理審批意見,各位從事監理行業的朋友。
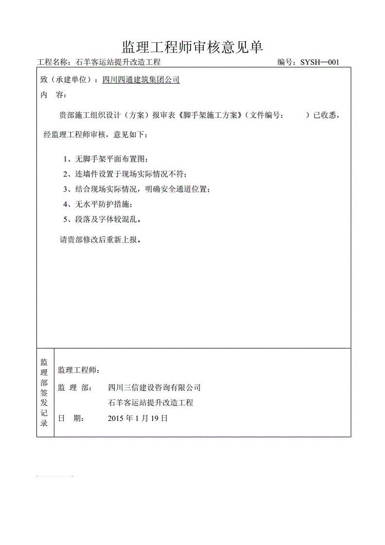
各種監理資料審批意見
簽署意見表述用語 備注 34 SZJX1資金使 用計劃報審表 專業監理工程師 總監理工程師 經審查,所報工程資金使用計劃編制 合理,請業主審批 35 SZJX2。

監理工程師職業資格考試學習建議最近很多朋友私信問我是怎樣通過考試的,以及各科學習有什么網校老師推薦,在這里整理總結一。
總監理工程師同意專業監理工程師的審查意見,凡涉及工程質量和施工安全的關鍵工序重要部位和高危作業等,施工單位專業分。
水利工程監理回復規范用語請參考 “經審核承包單位開工前準備工作已完成,滿足開工條件同意于**年**月**日開工” 審批意見用語 a同意 “經復。
注冊監理工程師注冊常見問題解答1在國家政務服務平臺用戶登錄時提示賬號密碼錯誤或請完善個人信息等問題,如何處理?答復。
工程監理簽字用語監理審核審批意見匯總 作為工程監理在簽字的時候不知道寫什么不知道怎么寫下面小編為你整理了一些簽字用語,歡迎大家參考 一。
5“新材料新工藝新技術新設備應用申報審批表”審查意見填寫同意6“隱蔽工程驗收記錄”監理單位驗收結論填寫。
免責聲明: 本站提供的任何內容版權均屬于相關版權人和權利人,如有侵犯你的版權。 請來信指出,我們將于第一時間刪除! 所有資源均由免費公共網絡整理而來,僅供學習和研究使用。請勿公開發表或 用于商業用途和盈利用途。
本文鏈接:http://www.366700.com/jianli/4323.html
發表評論