建造師
一級建造師 二級建造師
房地產估價師2013年度勘察設計注冊工程師20032012年度,除湖北外需要注意的是,注冊土木工程師巖土20052006年度證書信息暫未...
1、1目前在公路上廣泛使用的防眩設施結構形式主要為 A植物 B防眩板 C防眩網 D防眩柵 2刺鐵絲隔離柵的刺鐵絲網片應采用 材料A高碳鋼...
我是點點出師,你是否知道你所在的地區何時報考一建了呢?來,先來看一下最新更新的這幾個地區的報名時間吧 。 一、浙江 報名時間:6...
一、石材幕墻的優缺點 石材幕墻的優點: 1、天然材質、光亮晶瑩、堅硬永久、高貴典雅。 2、耐凍性:石材在潮濕狀態下,能抵抗凍融...
青島理工大學是一所以工為主,理工結合,土木建筑、機械制造、環境能源學科特色鮮明,理、工、經、管、文、法、藝多學科協調發展,科學教育與...
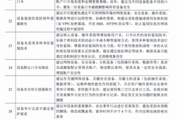
答案B 20222021版教材P166 本題考查的是分部工程質量驗收電梯工程屬于分部工程,分部工程應由總監理工程師組織進行驗收。...
1、總監理工程師變更需要遵循一系列嚴格的程序具體來說,變更總監理工程師前,監理單位必須提前14天書面通知發包人,發包人需在收到通知后的合...
監理員持有監理員資格證的人員,月工資大約在三千至三千五百元之間專業監理工程師具備專業監理工程師資格的監理人員,月收入可能達到四千至四千五...
持有工學管理科學與工程一級學科博士學位在中國人事考試網進行報名注冊賬號首先在中國人事考試網上注冊賬號,并填寫個人信息上傳照片上傳符合要求...
遇不同的人!看不同的風景!聽不同的故事!了解不同的因果!傳播自己認可的價值!想要薪滿益足,加入投資者報大家庭,工作時間自由,發展空間...
招聘:專業監理工程師(高速公路項目) 單位名稱:廣東翔飛公路工程監理有限公司岳望總監辦 單位資質:甲級 工作地點:湖南省、廣東...
1、以下是2017年 2024年監理工程師成績公布時間2024年考試時間為5月18 19日,查分時間是7月23日周二,間隔66天2023...
一、浙江省水利電力物資有限公司 1、采購業務員(3人 2、銷售業務員(3人 通信地址:新疆伊寧市巴彥岱鎮火龍洞伊犁新天...
佛山市齒輪美匯酒吧有限公司 崗位說明: 崗位職責: 1、負責日常維修、計劃檢修、保養; 2、負責施工監理、配電線路安...
大學之前填志愿選專業非常重要,我們對某個專業的了解可能來自書本,也可能來自于身邊人交流,我們對這個專業有一個大概的印象,但我們可...
安徽省23年監理工程師考試合格名單在7月24日至8月2日公布一安徽省監理工程師報名條件1具有各工程大類專業大學專科學歷或高等職業教育,從...