海南結構工程師報名時間表海南結構工程師報名時間
每一項都必須過關,否則,教師資格證就拿不到手而每過一項,都要交數量不等的費用教育學心理學考試要交教材費475元考試費60元普通話考試要交教材費15元培訓費10元考試費45元教學能力測試要交測試費230元從開始報名到最后各認定機構發放教師資格證大約得五個月時間;考試工作由人事部建設部負責,日常工作全國城市規劃執業制度管理委員會辦公室承擔,具體考務工作委托人事部人事考試中心實施 考試每年舉行一次,考試時間安排在 10 月中旬只在省會城市設立考點參考資料來源百度百科注冊核安全工程師執業資格考試 百度百科注冊建筑師 百度百科造價工程師 百度百科。
安裝涉及的領域和專業十分的寬泛,更適合有專業學習經驗的人3一級造價師水利和交通專業 水利工程中的大壩和堤防相對房屋建筑中的各種構件而言,結構是要簡單一點的因此考試的計算難度會略小于土建工程師交通運輸工程側重于公路隧道的造價,專業性很強,不建議非交通專業的考生報考;具體考務工作委托人事部人事考試中心實施 考試每年舉行一次,考試時間安排在 10 月中旬只在省會城市設立考點參考資料來源百度百科注冊核安全工程師執業資格考試 百度百科注冊建筑師 百度百科造價工程師 百度百科城市規劃師 百度百科注冊消防工程師。
2021結構工程師報名時間
問海南辦理二級建筑資質的條件有哪些答海南辦理二級建筑資質的條件主要包括注冊資本建筑企業必須具備一定的注冊資本,一般要求不低于2000萬元 人員組成企業需要具備一定數量的專業技術人員,包括注冊建筑師注冊結構工程師注冊土木工程師等 施工經驗企業需要具備一定的施工經驗,通常要求。
2022年海南一級注冊結構工程師考試時間將于11月5日6日舉行考試科目 海南一級注冊結構工程師分為基礎考試和專業考試,基礎考試包括基礎上和基礎下兩部分內容專業考試包括專業上和專業下兩部分內容報名辦法 海南一級注冊結構工程師資格考試報名證明事項推行告知制,報考人員可自主選擇是否采用告知。
以科學發展觀為指導,堅持公開平等競爭擇優的原則和德才兼備標準,擇優聘用,促進直屬事業單位人才結構的改善和優化,努力建設一支素質較高專業配套的事業單位人才隊伍二組織領導 為加強對招聘工作的領導,成立省林業局公開招聘事業單位工作人員工作領導小組,組長由局黨組成員總工程師周亞東擔任。
港口與航道工程 本科及以上學歷4年 普通大專畢業6年 成人大專畢業7年 普通中專畢業9年 成人中專畢業10年 不具備規定學歷 從事結構設計工作滿13年以上,且作為項目負責人或專業負責人,完成過三級或中型工業建筑項目不少于二項 13年 從上面可以看出,你可以報考掛靠的話,每個省份不一樣,以海南為。
問題一什么是海南工程設計資質升級甲級海南工程設計資質分為甲乙丙三個等級,其中甲級是最高等級申請人需要具備相應的資質條件和業績,通過專家評審后方可獲得問題二申請海南工程設計資質升級甲級需要哪些條件申請人需要具備相應的注冊建筑師注冊結構工程師注冊電氣工程師等專業技術人員。

海南結構工程師報名時間查詢
2 海南市政行業設計甲級資質辦理條件 如果您想要在海南市政行業中獲得甲級資質,需要滿足以下條件企業注冊資本金不少于500萬元人民幣 企業應具有獨立法人資格 企業應當有與其所申請承擔的工程相適應的注冊建筑師注冊結構師注冊電氣工程師注冊給排水工程師或者注冊城市規劃師等注冊執業人員,且。
中國建筑設計研究院總工程師任慶英介紹,在負責海南國際會展中心結構設計時,他們對基本風壓抗震設防有關參數結構安全等級及設計使用年限場地工程地質及水文條件都進行了詳細了解和分析,并對結構體系的演變荷載情況及結構進行了認真的分析研究無獨有偶廣西壯族自治區城鄉規劃設計院在進行岑溪文體。

同時,研究院還擁有一支技術精湛的技師隊伍,總計8人,他們在設備操作和維護方面有著深厚的專業素養在注冊工程師類別中,有4名一級注冊結構工程師,14名注冊土木工程師,其中10人專注于水利水電工程,4人則專攻巖土工程,為復雜項目的實施提供了專業保障此外,注冊咨詢師和注冊造價師共計18人,他們。
一級結構簽一年的話1215萬一年,簽三年的話3845萬三年。
在民營企業,本科畢業,參加工作年限兩年以上就可以評定中級了今年的新規定根據你的情況完全可以評助理工程師工程師職稱需要評定,到當地工信局或者其他人事部門領取申報表,單位出證明,寫工作總結,畢業證原件及復印件,單位蓋章上報等批復。
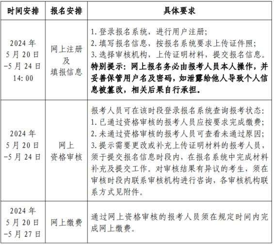
2022年海南注冊結構工程師報名時間預計將于78月進行,報考人員須本人登錄報名服務平臺,按照要求注冊,完善個人信息,待系統在線核驗身份學歷學位信息后方可報名原則上24小時內返回核驗結果特別提示網上報名務必由報考人員本人操作,并妥善保管用戶名及密碼,如泄露給他人導致個人信息被篡改,相關后果。
免責聲明: 本站提供的任何內容版權均屬于相關版權人和權利人,如有侵犯你的版權。 請來信指出,我們將于第一時間刪除! 所有資源均由免費公共網絡整理而來,僅供學習和研究使用。請勿公開發表或 用于商業用途和盈利用途。
本文鏈接:http://www.366700.com/jiegou/25760.html

發表評論