建造師
一級建造師 二級建造師
1、土木本科畢業一年可以參加一級注冊結構師基礎課考試,畢業二年參加二級結構師專業考試,在通過一級注冊結構師基礎考試后四年,就可以參加一級...
2022年12月28日發布2022年一二級結構工程師考試成績于2022年12月28日發布,請考生到中國人事考試網“成績查詢”欄目進行查詢...
1、根據查詢相關公開信息顯示,江蘇電科電氣設備有限公司結構工程師月工資在8000元以上,享有交通補貼通訊補貼績效獎金年終獎金定期體檢五險...
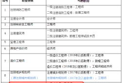
成為我的小伙伴上戳▲藍字關注公眾號 為加快番禺區人才高地建設,吸引集聚高層次優秀人才,搭建用人單位和各類人才的交流平臺,特邀番禺區10...
道路橋梁專業工程師職責 一負責道路橋梁工程的施工監理工作,對駐地監理工程師負責 二全面熟悉合同條款,技術規范和設計圖紙,在施工過程中...
根據查詢相關公開信息顯示,江蘇電科電氣設備有限公司結構工程師月工資在8000元以上,享有交通補貼通訊補貼績效獎金年終獎金定期體檢五險等眾...
二級結構工程師在所有土建類證中,算是最難的二級結構工程師一年舉行一次考試,作為建筑行業含金量高的證書報考人數也是逐年遞增,注冊結構工程師...
結構師,對于很多人來說,是一個陌生的稱呼,尤其是建筑業以外的人士,很容易誤以為結構師就是建筑師。這兩者如果要相提并論,那么它們的共同...
1、一級注冊結構工程師是指經全國統一考試合格,依法登記注冊,取得中華人民共和國注冊結構工程師執業資格證書和注冊證書,從事橋梁結構及塔架結...
監理工程師報考條件如下凡中華人民共和國公民,遵紀守法并具備以下條件之一者,均可申請參加全國監理工程師執業資格考試1工程技術或工程經濟專業...
SPC統計過程控制 開課時間:2017年7月29日<課時1天> 開課地點:蘇州工業園區<具體地址見報名后培訓邀...
一級注冊結構工程師基礎考試報考條件本專業1結構工程,工學碩士或研究生畢業及以上學位,沒有職業實踐時間要求2建筑工程不含巖土工程,評估通過...
1、那要看什么地方,什么崗位要求,如果應屆生2萬肯定算高了,如果工作20年的2萬,那只能算一般;一級結構工程師值錢,一級結構工程師是國家...
撤銷注冊土木工程師巖土注冊,三年內不得再次申請注冊8李某某 決定日期20160826 撤銷注冊土木工程師巖土注冊,三年內不得再次申請注冊...
先說設計,甲級院,尤其是好的甲級院一般要求結構設計人員碩士以上學位,或者說名牌大學背景在設計起步階段能夠學到更多的東西局限為接觸的工程規...
一級結構工程師的勘察設計范圍不受項目規模及工程復雜程度的限制二級結構工程師的勘察設計范圍僅限承擔國家規定的民用建筑工程三級及以下或工業小...