一級消防工程師 真題,一級消防工程師真題庫
各位考友:

2016年一級消防工程師考試于11月12、13日舉行,感謝各位考友一直以來對于學信教育的關注與支持,祝各位考友取得理想成績!
學信教育網在11月12日考后首發2016年一級消防真題及答案,學信教育名師教研團在考后第一時間進行真題答案解析,免費大家估分。
★剛考完,答案記得最清,讓你第一時間對答案!
★讓你不再浪費時間也找不到好答案!

★讓你馬上擁有權威答案,立即知道自己考的結果!
添加微信:xuexin0371 第一時間獲取2016年一級消防真題及答案
免責聲明: 本站提供的任何內容版權均屬于相關版權人和權利人,如有侵犯你的版權。 請來信指出,我們將于第一時間刪除! 所有資源均由免費公共網絡整理而來,僅供學習和研究使用。請勿公開發表或 用于商業用途和盈利用途。
本文鏈接:http://www.366700.com/xiaofang/17463.html

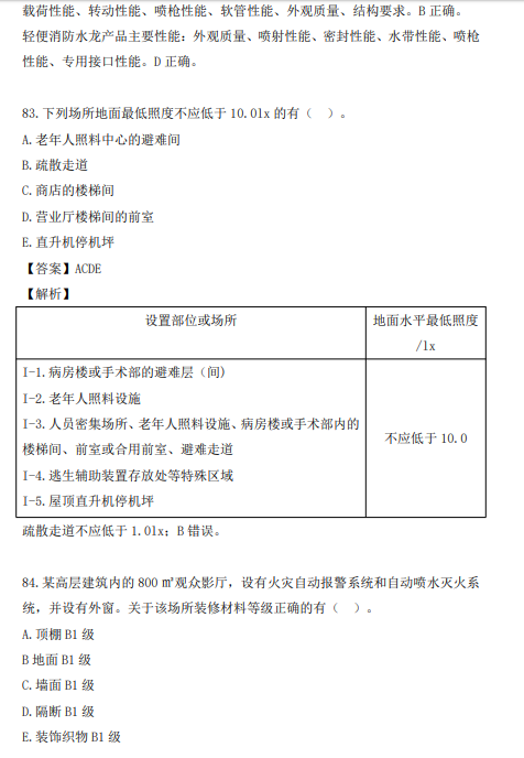
發表評論