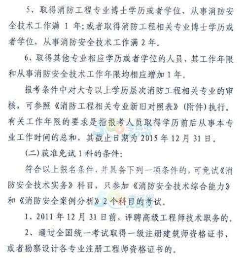
一級消防工程師考試流程,一級消防工程師考試流程視頻
消防工程師證的考試流程 1選擇考試報名地登錄網上報名系統,選擇所報的專業技術人員資格考試名稱,進入網上報名界面2閱讀告知書和報考須知報考人員閱讀專業技術人員資格考試報名證明事項告知承諾制告知書;3現場資格審核根據各省的報名文件在各省規定的資格審核時間內前往指定地點進行一級消防工程師報考資格的現場審核,所攜帶的資料根據各地要求部分省份在考前不進行現場資格審核,等成績公布后進行考后資格審核,具體請看當地。

一級消防工程師報名流程1選擇考試報名地登錄網上報名系統,選擇所報的專業技術人員資格考試名稱,進入網上報名界面選擇省市后,提示欄中將顯示報考人員姓名報考考試名稱報考地區繳費方式和咨詢電話注意未;一級消防工程師報考流程是什么 1登錄注冊一級消防工程師在中國人事考試網進入報名,新考生點擊“注冊”按鈕進行注冊如果您是老考生已經擁有賬號,直接登錄即可2網上報名一級消防工程師報考人員須仔細閱讀考務。
一級消防工程師的報名流程有哪些 一填寫信息 1登錄報名系統,選擇所報的考試名稱,進入網上報名界面選擇省市后,提示欄中將顯示報考人員姓名報考考試名稱報考地區考生類型審核方式和繳費方式2報考人。
一級消防工程師考試流程圖
消防工程師的考試流程是在中國人事考試網報名考試報名成功后,打印準考證參加考試,考試合格即可消防工程師的報考條件是年滿18周歲消防工程相關專業大專學歷,工作滿7年,其中從事消防安全技術工作滿5年消防工程。
報考一級消防工程師考試在網上報名,完善個人報名信息,核驗通過后提交確認信息,繳納考試費用,即報名成功報考條件為取得消防工程專業大學專科學歷,工作滿6年,其中從事消防安全技術工作滿4年或者取得消防工程相關專業大學專科。

1進入中國人事考試網,點擊網上報名,進入報名環節,已注冊的用戶直接登錄進去,未注冊的用戶按照提示一步一步注冊賬戶2選擇以及消防工程師報考,進入報考環節,選擇自己所在地區,即可報考3報考信息按照真實信息填寫。
一級消防工程師報名步驟一信息注冊1打開中國人事考試網網址點擊網頁左側的“網上報名”進入頁面2新考生點擊“注冊”按鈕進行注冊如果您是老考生已經擁有賬號,直接登錄即可3。
一級消防工程師考試流程及時間
3一級注冊消防工程師報名網址為中國人事考試官網,考生可以直接在百度上面搜索“中國人事考試網”,登錄后選擇報考的科目,然后按照提示操作就可以了 4審核不同的省市的審核時間不同,有考前審核的地方同時也有考后審。
免責聲明: 本站提供的任何內容版權均屬于相關版權人和權利人,如有侵犯你的版權。 請來信指出,我們將于第一時間刪除! 所有資源均由免費公共網絡整理而來,僅供學習和研究使用。請勿公開發表或 用于商業用途和盈利用途。
本文鏈接:http://www.366700.com/xiaofang/17706.html

發表評論