注冊消防工程師費用是多少?注冊消防工程師多少錢
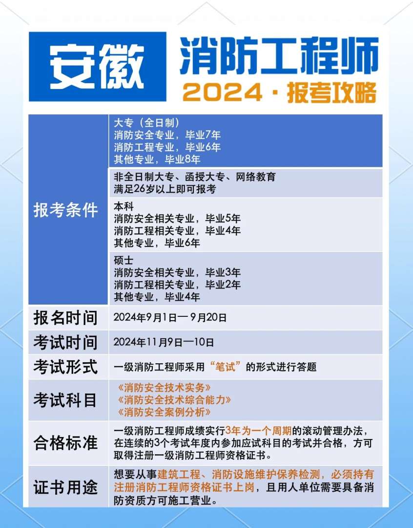
消防工程師一級注冊的費用因地區年份以及培訓機構的不同而有所差異一般來說,注冊費用大約在1500元至3000元人民幣之間具體費用需要參考當地的人事考試院或官方發布的最新信息報考條件 要成為一級消防工程師,首先需要滿足一定的學歷和工作年限要求具體要求如下取得消防工程專業大學專科學歷,工作。
注冊消防工程師報名費用標準在5585元不等,主觀題每科目5989元,整體費用180300元一級消防工程師需考3科,報名費用在300元以內此外,還需準備教材費,購買指定教材消防安全技術實務消防安全案例分析和消防安全技術綜合能力三本,費用大致在100200元報名參加培訓班,費用根據班。
一般來說,一級注冊消防工程師的年費大約在12萬元至25萬元人民幣之間,二級注冊消防工程師的年費則在6萬元至12萬元人民幣之間一些企業可能會為消防工程師提供額外的福利待遇,如交通補貼通訊補貼等一級注冊消防工程師一級注冊消防工程師是指通過國家統一考試并取得相應資格證書的專業技術人員他們通常。

消防工程師的注冊費用因地區而異,一般來說,初始注冊費大約為人民幣2500元左右,而每年的維持注冊費用約為人民幣1200元請注意,這些費用可能會根據政策調整而有所變化,具體費用請以當地官方發布的信息為準消防工程師的工作內容消防工程師主要負責消防系統的設計施工驗收和維護工作,確保建筑物的消。
注冊消防工程師的證書費用因地區培訓機構以及個人情況而有所不同,一般來說,每年的費用大約在1500至3000元人民幣之間具體費用包括培訓費教材費考試報名費等注冊消防工程師證書的含金量注冊消防工程師證書在消防領域具有很高的含金量,持有該證書的專業人士可以在消防評估消防設施維護消防安全檢查。

注冊消防工程師證的考試費用因地區而異,一般來說,報名費用大約在100元至500元人民幣之間具體費用需要參考當地的人事考試院或相關部門發布的最新信息報考條件 要報考注冊消防工程師,考生需要滿足一定的學歷和工作年限要求具體要求如下一級注冊消防工程師取得消防工程專業大學專科學歷,工作滿6年。
免責聲明: 本站提供的任何內容版權均屬于相關版權人和權利人,如有侵犯你的版權。 請來信指出,我們將于第一時間刪除! 所有資源均由免費公共網絡整理而來,僅供學習和研究使用。請勿公開發表或 用于商業用途和盈利用途。
本文鏈接:http://www.366700.com/xiaofang/33457.html

發表評論