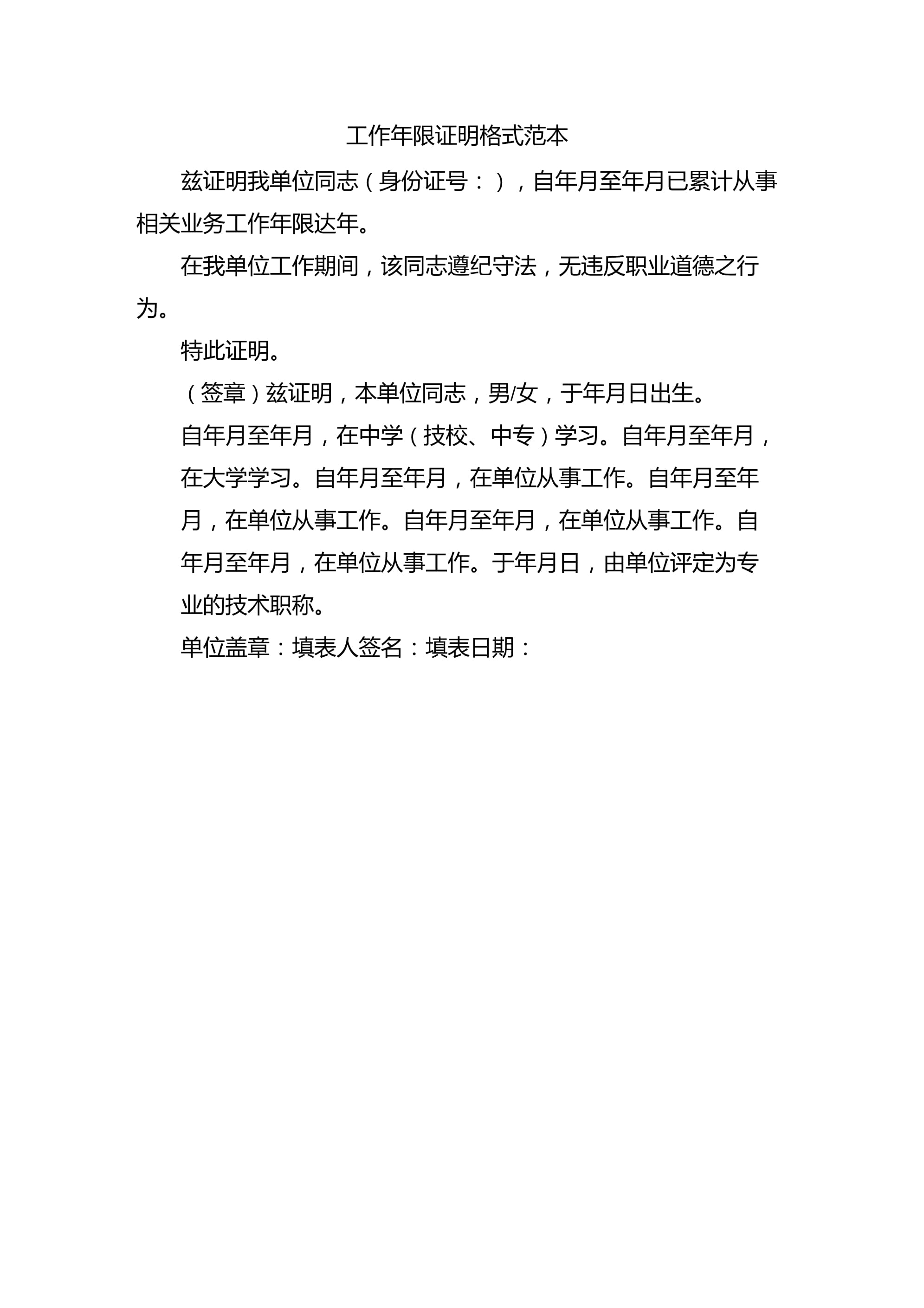
消防工程師工作年限證明格式圖片消防工程師工作年限證明格式
一級消防工程師工作年限證明可通過以下步驟進行下載并填寫工作年限樣表前往省人事考試網站下載一級消防工程師工作年限樣表仔細填寫表格中的個人信息及工作經歷等內容,并在表格上簽字準備并提交必需材料除了填寫的表格,還需準備其他可能要求的材料,如身份證學歷證書工作合同等將填寫的表格及;消防工程師重點消防單位證明,有以下三種樣式一從事消防安全管理工作年限證明 我單位___同志,自___年___月 至 一直從事消防安全管理工作滿___年該同志在我公司從事相關業務工作履歷如下該同志在我單位工作期間,遵紀守法,無違反職業道德的行為以上內容真實可靠,如有虛假,報考人員單位人事部門。
消防工程師工作年限的證明主要通過以下方式進行依據學歷和工作經歷要求若持消防工程專業大學專科學歷,需累積工作滿六年,且其中四年需從事消防安全技術工作若持消防工程專業大學本科學歷或學位,則需工作滿四年,且其中三年需從事消防安全技術工作工作年限的計算方法從考生正式入職消防相關行業的時間;在準備報考2024年一級消防工程師時,需要滿足一定的學歷要求和工作年限條件學歷要求包括消防工程專業和相關專業,而工作年限具體要求如下對于持有消防工程專業大專學歷的報考者,需有6年的工作經歷,其中消防安全技術工作經歷需滿4年對于持有消防工程相關專業大專學歷的考生,工作年限需達到7年,消防安全。

一級消防工程師從事消防工作證明的填寫步驟如下下載并使用官方或認可的“從事消防安全技術工作年限證明”模板確保模板來源正規,以避免后續審核出現問題明確填寫從事的消防安全技術工作類型根據個人實際工作情況,詳細填寫所從事的消防安全技術工作的具體內容,如消防系統設計消防設施檢測消防安全評估等;消防工程師報名工作年限證明主要通過以下步驟進行下載工作年限樣表考生需前往各省人事考試網站,在線下載工作年限證明樣表填寫相關信息在下載的樣表中,填寫個人基本信息,包括但不限于姓名身份證號學歷畢業院校等在“從事何種專業工作任何專業技術職務”欄中,明確填寫與消防安全相關的職位,例如消防工程消防設施。
消防工程師工作年限證明格式怎么寫
消防工程師報名工作年限的證明方法主要如下下載并填寫工作年限樣表考生需要在各省人事考試網站上下載工作年限樣表,并認真填寫相關信息明確填寫消防相關工作崗位在填寫工作年限樣表時,需在“從事何種專業工作任何專業技術職務”欄目中明確填寫消防相關工作崗位,例如消防工程消防設施維護消防工程技。
一級消防工程師報考開具工作證明模板如下,格式自己調整下咯從事消防安全管理工作年限證明 我單位X同志,自X年X月至X一直從事消防安全管理工作滿X年該同志在我公司從事相關業務工作履歷如下該同志在我單位工作期間,遵紀守法,無違反職業道德的行為以上內容真實可靠,如有虛假,報考人員單位人事部門及。
消防工程師工作年限計算方式,工作年限必須符合報名要求取得消防工程專業大學專科學歷,工作滿6年,其中從事消防安全技術工作滿4年或者取得消防工程專業大學本科學歷或者學位,工作滿4年,其中從事消防安全技術工作滿3年消防工程師年限證明單位消防技術服務機構消防隊建筑設計院消防設施施工企業機。
消防工程師工作年限從事消防安全技術工作X年,其主要工作經歷如下起止時間 從事的崗位 從事的專業 從事消防安全技術證明茲有 X同志,性別X ,身份證號碼XX ,參加工作滿 X年,其中從事消防安全技術工作滿X 年經查,該同志在我單位工作期間,能夠遵守國家和地方的法律法規,無。
消防工程師報名工作年限怎么填
姓名被證明人姓名性別男女身份證號碼身份證號碼所屬單位公司名稱職務職務名稱于日期加入公司,至今在一級消防工程領域工作工作年限年,工作性質為工作性質期間,積極參與項目規劃設計施工調試驗收等環節,負責項目管理和實施任務,積累豐富管理和技術經驗現任職務為。

一級消防工程師工作證明內容 1被證明人的工作經驗年限 2工作經驗性質說明 3證明單位詳細信息 4需要單位提供公司行政專用章,該證明方可生效,否則的話不予以說明證明信息部分省份還需要公司證明人簽字對于部分查詢社保的省份,提供工作年限證明的單位須和自身社保繳納單位一致,對于不查社保的。
工作年限的計算,通常以考生正式入職消防相關行業的時間為起點,到報名截止日期的這段時間作為工作年限的總長例如,如果考生在大學畢業后直接進入消防工程領域工作,并在隨后的五年中完成了四年的消防安全技術工作,那么其工作年限將符合消防工程師的報名條件在證明工作年限時,考生應提供包括但不限于工作。
下載下載工作證明的文檔,按上面的格式填寫就可以,注冊消防工程師的信息可以查看職 業培 訓教 育 網,非常不錯。
取得消防工程專業博士學歷或者學位,從事消防安全技術工作滿1年或者取得消防工程相關專業博士學歷或者學位,從事消防安全技術工作滿2年取得其他專業相應學歷或者學位的人員,其工作年限和從事消防安全技術工作年限均相應增加1年二級消防工程師報考條件 取得消防工程專業中專學歷,從事消防安全技術工作滿3年。
工作經驗年限明確說明考生在消防安全技術領域的工作年限,需與考試報名條件中的要求相符工作性質說明詳細闡述考生所從事的工作性質,確保與消防安全技術相關證明單位詳細信息包括證明單位的名稱地址聯系電話等,確保單位的真實性和可追溯性此外,一級消防工程師專業工作年限證明還需注意以下幾點。
免責聲明: 本站提供的任何內容版權均屬于相關版權人和權利人,如有侵犯你的版權。 請來信指出,我們將于第一時間刪除! 所有資源均由免費公共網絡整理而來,僅供學習和研究使用。請勿公開發表或 用于商業用途和盈利用途。
本文鏈接:http://www.366700.com/xiaofang/34645.html
發表評論