建造師
一級建造師 二級建造師
1、2019年度一級注冊消防工程師資格考試各科目的合格標準均為72分各科目試卷滿分均為120分一級注冊消防工程師資格考試工作由省人力資源...
注冊時需要申請表身份證復印件一級注冊消防工程師資格證書復印件等等注冊消防工程師在消防技術服務機構和注冊消防工程師業務信息管理系統以下簡稱...
一級消防工程師考試的通過率在2%4%左右雖然考試有難度,通過率不是很高,但是由于證書含金量大,每年還是有很多人報名參加考試,并且獲得了證...
1登錄中國人事考試網,網址2點擊左側成績查詢欄目,進入成績查詢頁面3輸入自己的證件號及姓名證件號為考生身份證號驗證碼,點擊查詢即可4選擇...
除了有基礎的考生,大部分考消防的朋友都是從小白開始起步的,需要從基礎做起,先熟記一些消防的基礎概念,對消防工作有直觀的認識,比較快速的方...
2016年一級注冊消防工程師網上報名流程解析圖 2016年一級注冊消防工程師考試報名正在火熱進行中,由于很多考生是首次報考一級消防...
1、1登錄中國人事考試網站,選擇打印準考證2選擇“一級消防工程師”3閱讀考前須知說明,點擊“已閱讀繼續”4在彈出的頁面,選擇要報考的省份...
1、2019一級消防工程師案例分析真題及答案 案例一 甲公司某倉儲物流園區的產權單位,法定代表人趙某將1222324252倉庫出租給乙公...
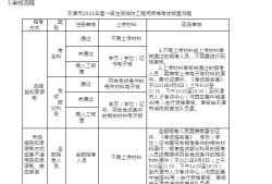
注冊一級消防工程師報考條件如下1必須要有消防工程大學大學專科及以上的學歷,其中大學專科學歷的要工作滿六年之后可以報考,并且從事相關工作滿...
導語在歷年的消防工程師考試中,有不少是每年都會考的,所以希望大家進行總結,把消防工程師真題考點能夠一一羅列,消防工程師考試三個科目,分別...
如果選擇報考一級注冊消防工程師資格證考試的話,花費主要分為三個部分報名費和考試費教材和習題費報名輔導課程的費用 1報名費和考試費 這一部...
全西藏唯一一名通過考試的考生已在西藏人事考試中心領取執業資格證書。由于全自治區僅通過一人,人事考試中心主任親自為其頒發證書! 20...
2016一級注消考試剛剛結束,人社部就把2017年的考試計劃排出來了,2017年一級注冊消防工程的考試時間安排在11月11日、12日...
不少人都了解到消防工程師的熱度,看到了消防工程師的發展前景,紛紛開始咨詢消防工程師掛靠行情。消防工程師考試網接到最多的咨詢就是:一級...
1、二級消防工程師考試比較難,但是肯定要小于一級消防工程師,只有取得消防工程師證書才可以從事消防安全技術工作的的專業崗位二級消防工程師考...
不可以根據中華人民共和國消防法第九條規定,消防工程師必須在工廠當中專職從事消防工作,不得將其派到其他單位或者機構此外,該法還要求企業應當...