建造師
一級建造師 二級建造師
考消防工程師需要具備以下條件學歷條件考生需具備大專及以上學歷,不限制專業工作經驗與年限取得消防工程專業大學專科學歷,工作滿6年,其中從事...
報考一級注冊消防工程師證書首先要滿足報考條件,具備大專及以上學歷,有消防安全技術工作經驗就可以報考消防工程師考試在網上報名,報名入口是“...
北京消防工程師報考條件如下基本條件中華人民共和國公民,遵守國家法律法規,恪守職業道德學歷及工作經驗要求取得消防工程專業大學專科學歷,工作...
一般來說,一級消防工程師的掛靠費用在每年8萬至15萬人民幣之間,二級消防工程師的掛靠費用則在每年2萬至6萬人民幣之間具體費用需要根據市場...
2015年一級注冊消防工程師考試分數已確定...
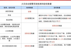
消防工程師備考時間越來越短,你準備的怎么樣了呢?在消防考中,除了消防工程師知識點和消防規范,我們還經常會遇到很多計算題,點點出師整理...
北京消防工程師報考條件如下基本條件中華人民共和國公民,遵守國家法律法規,恪守職業道德學歷及工作經驗要求取得消防工程專業大學專科學歷,工作...
一、考試科目設置 2016年度一級注冊消防工程師資格考試具體考試時間如下: 考試日期 考試時間 考試科目 11月12日 ...
三取得消防工程專業大學本科學歷或者學位,從事消防安全技術工作滿 1 年或者取得消防工程相關專業大學本科學歷或者學位,從事消防安全技術工作...
1、然而,這并不意味著你完全不能接觸或學習消防工程師的相關知識你可以先通過一些培訓課程了解消防工程的基本概念和知識,為將來提升學歷做準備...
2015年消防工程師首次開考,通過率也是慘不忍睹。學天教育整理出消防工程師自開考以來的歷年通過率。 2015年一級消防工程師通過人...
一級消防工程師并非沒有人要,相反,這一職位在市場上具有較高的需求和重要性以下是關于一級消防工程師需求情況的具體說明職務等級高一級消防工程...
1、消防工程師分為兩個等級一級和二級一級消防工程師通常具備更高的專業水平和豐富的實踐經驗,能夠承擔更為復雜和重要的消防技術服務任務二級消...
老司機: 對于消防人,是好事, 公安口的資源多多, 不是好事,當心 你的劣跡成為 在重大案件處置時 與你談判的砝碼(逼你...
消防工程師分為一級二級和三級,其中一級消防工程師是最高的級別一級消防工程師與二級消防工程師的級別不同體現在以下幾個方面1 資格認證與考試...
注冊消防工程成績將于2017年2月份公布 具體2月份哪天公布,請關注易建教育官方微信公眾平臺,我們會在第一時間通知您!...