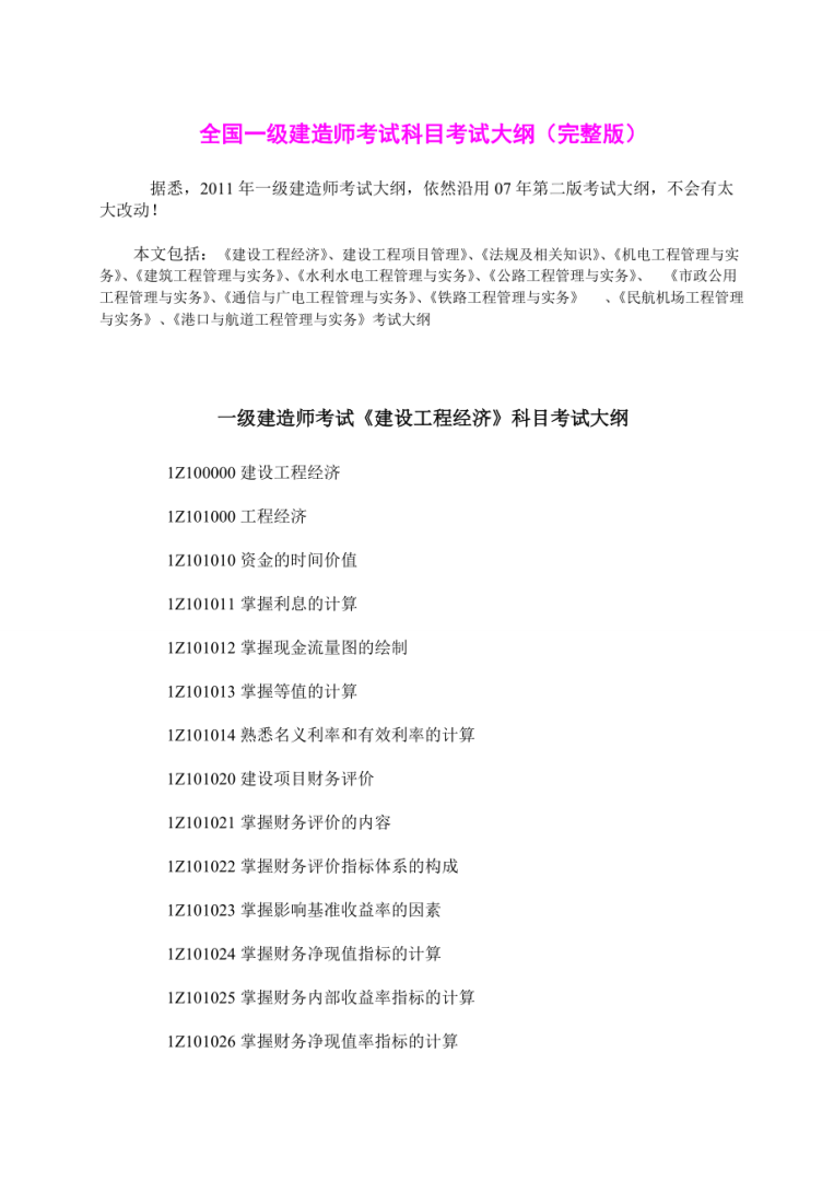
一級建造師考試科目有哪些全國一級建造師考試科目
#xF4C5考試時間一級建造師考試時間為9月2021日,考試地點以準考證為準#xF4DA科目介紹一級建造師執業資格考試設建設工程經濟建設工程法規及相關知識建設工程項目管理和專業工程管理與實務4個科目#xF3D7#xFE0F專業類別中。
一級建造師考試科目有四個,其中有三門公共科目和一門專業科目,他們分別是建設工程經濟建設工程法規及相關知識建設工程項目管理專業工程管理與實務四個考試科目的時間順序如下第一天 上午900。
礦業工程一級學科包含采礦工程礦物加工工程安全技術及工程等二級學科礦業工程學科既要按照礦井的地質生產和經濟特性來完善和發展傳統的礦業工程科技,又要吸收和融匯現代科學技術的最新成就使礦業工程科技不斷提高和更新。
一級建造師考試科目有公共課和專業工程管理與實務之分,公共課包括建設工程經濟建設工程法規及相關知識建設工程項目管理3個科目專業實務共有10個方向供考生進行選擇建筑工程機電工程市政工程。
一級建造師考試是工程類人員必備的證書之一,考試一共分為四科,分別為建設工程經濟建設工程項目管理建設工程法規及相關知識專業工程管理與實務這四科都是筆試形式,采用閉卷考試的方式進行其中。
一建考試考四門科目一級建造師考試分綜合考試和專業考試,綜合考試包括建設工程經濟建設工程法規及相關知識建設工程項目管理三個科目,這三個科目為各專業考生統考科目,專業考試為專業工程管理與實務一個。

免責聲明: 本站提供的任何內容版權均屬于相關版權人和權利人,如有侵犯你的版權。 請來信指出,我們將于第一時間刪除! 所有資源均由免費公共網絡整理而來,僅供學習和研究使用。請勿公開發表或 用于商業用途和盈利用途。
本文鏈接:http://www.366700.com/yijian/22146.html

發表評論