住建部取消臨時建造師臨時一級建造師
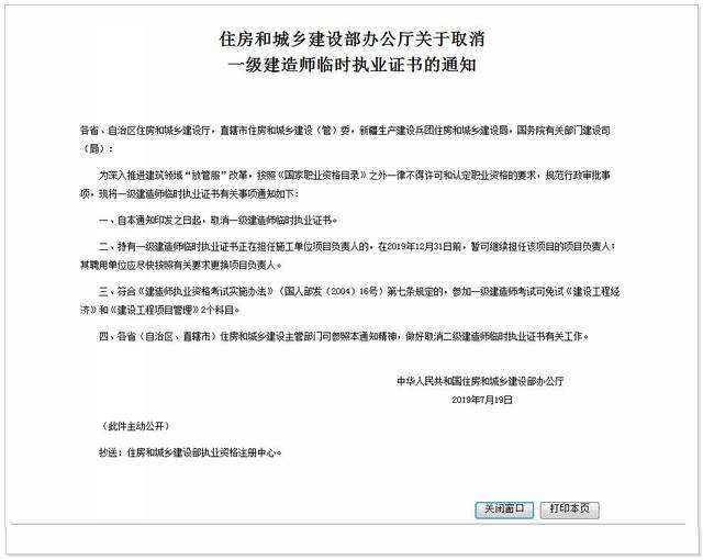
住房和城鄉建設部辦公廳最新發文取消一級建造師臨時職業證書!原文通知 住房和城鄉建設部辦公廳關于取消一級建造師臨時執業證書;現將一級建造師臨時執業證書有關事項通知如下一自本通知印發之日起,取消一級建造師臨時執業證書二持有一級建造師臨時。
一級臨時建造師通過評審通過的,要有一級項目經理證書及一些工程業績,有效期五年,主要是照顧一些一級項目經理考不過一級建造師執業資格考試;一級建造師臨時執業證書的通知各省自治區住房和城鄉建設廳,直轄市住房和城鄉建設管委,新疆生產建設兵團住房和城鄉建設。
住建部取消臨時建造師
1、一級建造師臨時證書專題為大家提供一級建造師臨時證書相關內容的文章,以幫助大家更快的找到所需內容希望豐富的一級建造師臨時證書資訊能快速幫助。
2、來源工程智庫關于取得一級建造師臨時執業證書人員延續注冊的補充通知建市施函201724號各省自治區住房城鄉建設廳,直轄市。
3、臨時一級建造師取消后續影響目前,全國臨時一級建造師還有23萬人截止2019年7月20日,其中北京遼寧上海江蘇。
4、有臨時一級建造師證考一級建造師時,如果符合下面條件,還可以免考兩個科目2003年12月31日前,取得建設部頒發的建筑業企業一級項目經理資質證書。
5、很多網友提問一級建造師臨時執業證書還有用嗎?今天,筆者就和大家一起共同探討一下這個話題 一一級建造師臨時執業證書。

6、二持有一級建造師臨時執業證書正在擔任施工單位項目負責人的,在2019年12月31日前,暫可繼續擔任該項目的項目負責人其聘用單位應盡快按照有。
7、臨時一級建造師和正式的具有同等效力,可以作為企業招標投標資質評審和個人資格管理的依據,彌補了市場上一級建造師的缺口。
二建證書會爛大街嗎
1、一級臨時建造師專題為大家提供一級臨時建造師相關內容的文章,以幫助大家更快的找到所需內容希望豐富的一級臨時建造師資訊能快速幫助您找到有用的。
2、取消一級建造師臨時執業證書 2持有臨時一建正在擔任施工單位項目負責人的,應在今年12月31日前盡快更換項目負責人 3臨時。

3、住房和城鄉建設部辦公廳關于取消一級建造師臨時執業證書的通知各省自治區住房和城鄉建設廳,直轄市住房和城鄉建設管委。
4、那么臨時的一級建造師是如何產生的正式的一級建造師與臨時一級建造師有什么區別?本文將帶你了解清楚建筑業企業如果想要辦。
5、現將一級建造師臨時執業證書有關事項通知如下 一自本通知印發之日起,取消一級建造師臨時執業證書 二持有一級建造師臨時執業證書正在擔任施工。
6、取消臨時一級建造師,將會產生什么樣的影響今天,就為大家講述一下臨時建造師的那些事在2002年12月5日開始的,當時是中華人民共和國人事部和建。
免責聲明: 本站提供的任何內容版權均屬于相關版權人和權利人,如有侵犯你的版權。 請來信指出,我們將于第一時間刪除! 所有資源均由免費公共網絡整理而來,僅供學習和研究使用。請勿公開發表或 用于商業用途和盈利用途。
本文鏈接:http://www.366700.com/yijian/5923.html
發表評論