造價工程師小時收費標準造價工程師的六時參數
1、其中,建設工程造價管理和建設工程計價為基礎科目,建設工程技術與計量和建設工程造價案例分析為專業科目造價工程師,是指通過全國統一考試取得中華人民共和國造價工程師執業資格證書,并經注冊后從事建設工程;3取得工學管理學經濟學門類博士學位,從事工程造價業務工作滿1年4取得其他專業類門類相應學歷或者學位的人員,從事工程造價業務工作年限相應增加1年5造價工程師,是指通過全國統一考試取得中華人民共和國造價;4建設工程造價案例分析這個科目主要考察的是考生對于建設工程造價案例的分析能力和解決問題的能力造價工程師簡介造價工程師是通過全國造價工程師執業資格統一考試或者資格認定資格互認,取得中華人民共和國造價工程師。

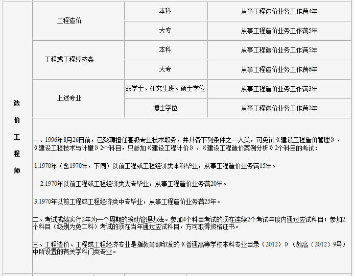
2、##學歷要求報考造價工程師需要擁有工程或工程經濟類的專科及以上學歷專科畢業需要滿6年,本科畢業需要滿5年##是否符合條件電氣工程及其自動化專業的朋友們,你們的專業是符合要求的哦;今天大立教育小編要分享的內容是2020年一級造價工程師考試案例六大題型解題技巧,大家趕緊學起來吧!題型一投資估算與財務評價 高頻考點建設項目總投資構成,靜態投資估算方法,總投資收益率資本金凈利潤率利潤總額所;您好,2023年官方發布的造價師報考條件如下,請參考一凡遵守中華人民共和國憲法法律法規,具有良好的業務素質和道德品行,具備下列條件之一者,可以申請參加一級造價工程師職業資格考試1具有工程造價專業大學專科;從事工程造價業務工作滿6年2具有通過工程教育專業評估認證的工程管理工程造價專業大學本科學歷或學位,從事工程造價業務工作滿4年具有工學管理學經濟學門類大學本科學歷或學位,從事工程造價業務工作滿5年3;持有注冊造價師證書的人員需要每四年進行一次繼續教育注冊造價工程師注冊有效期滿需繼續執業的,應當在注冊有效期滿30日前申請延續注冊造價師幾年進行一次繼續教育 持有注冊造價師證書的人員需要每四年進行一次繼續教育注;4應提高業務素質,適應監理工作的需要如對于非承包商責任的工程延期,可能引起的雨季施工增加費用的索賠這就要求造價工程師能熟練計算網絡計劃的六個時間參數,分析工程延期是否對關鍵線路產生影響,為業主節約投資5;一級造價工程師考試科目工程計價的考試時長為25小時,一級造價工程師考試科目共四門,除建設工程造價案例分析外,其余三門考試科目考試時長均為25小時一級造價工程師考試科目建設工程造價管理建設工程;建設工程造價管理基礎知識為基礎科目,相對專業科目更簡單二級造價工程師考試科目為建設工程造價管理基礎知識和建設工程計量與計價實務2個科目建設工程造價管理基礎知識為基礎科目建設工程計量與計價實務。

3、1工藝參數施工過程和流水強度 1施工過程根據施工組織及計劃安排需要而將計劃任務劃分成的子項稱為施工過程一般用n表示2流水強度流水強度是指流水施工的某施工過程隊在單位時間內所完成的工程量,也稱為;10月29日0900至1130建設工程技術與計量土建安裝工程水利交通,1400至1800建設工程造價案例分析土建安裝工程水利交通2023一級造價師考試報名流程1登錄報名網站 一級造價工程師。
4、一二級造價師的考試科目 二級造價工程師考試有2科造價管理基礎知識計量與計價實務其中,造價管理基礎知識為基礎科目,計量與計價實務為專業科目,專業科目又可細分為土木建筑工程安裝工程水利工程;再算總差和自差 差值小者即自差, 至此參數全算 以上就是2021一級造價工程師計算口訣網絡計劃參數計算的全部內容,希望大家能在理解的基礎上進行記憶,制定好2021年度一級造價工程師考試的備考計劃,認真進行復習備考;建設工程計量與計價實務考試時間為3小時二級造價工程師考試科目建設工程造價管理基礎知識和建設工程計量與計價實務其中,建設工程造價管理基礎知識為基礎科目,建設工程計量與計價實務為專業科目二級造價。
免責聲明: 本站提供的任何內容版權均屬于相關版權人和權利人,如有侵犯你的版權。 請來信指出,我們將于第一時間刪除! 所有資源均由免費公共網絡整理而來,僅供學習和研究使用。請勿公開發表或 用于商業用途和盈利用途。
本文鏈接:http://www.366700.com/zaojia/21461.html
發表評論