造價工程師審核資料造價工程師資格審查要準備什么
一級造價工程師審查需要的材料 1學歷證書2學位證書3從事工程造價業務工作情況表4符合免試條件的須按系統要求上傳“公路工程造價人員資格證書甲級”或“水運工程造價工程師資格證書”或“水利工程造價。
造價工程師審核都需要帶哪些資料?一報名表原件 考員需要在報名的網站上下載報名表,并且認真填好,務必確認好本人的報名信息,之后用A4紙打印出來,妥善保存二有效的居民身份證原件以及復印件 考員需要攜帶有效的二代居。
根據規定,一級造價工程師考后審核需要攜帶以下資料,在規定的時間內到指定地點參加現場考后資格審核,逾期不參加的視為自動放棄考試成績1注冊造價工程師報名表一份考生簽名,并加蓋單位公章2本人身份證正反面。
資格審查所需資料4種1報名表原件2有效居民身份證原件及復印件注明“此復印件僅限用于造價工程師考試報名使用”,臺灣居民須提交臺灣居民來往大陸通行證原件及復印件3學歷證書原件及復印件,學位證書。
一級造價工程師審核社保要求只是部分地區要求,有的地區根本不需要,一級造價工程師主要審核報名表考生報考承諾書工作簡歷表考生有效期內的居民身份證學歷位證書等材料,具體如下1報名表考生從報名網站上。
一級造價工程師報名審核所需資料1報名表考生從報名網站上自行下 載,用A4紙打印,經單位審核蓋章一份2考生報考承諾書一份附件33工作簡歷表一份附件4考生從本網站上自行下 載,用A4紙打印,簽名。
7臺灣居民申請參加一級造價工程師職業資格考試,在資格復核時應向報名機構提交臺灣居民來往大陸通行證國務院教育行政部門認可的相應專業學歷或學位證書和本人工作單位出具的從事相應專業工作年限的證明以上所附材料復印件。
應當提交下列材料一初始注冊申請表二執業資格證件和身份證件復印件三與聘用單位簽訂的勞動合同復印件四工程造價崗位工作證明五取得資格證書的人員,自資格證書簽發之日起1年后申請初始注冊的,應當提供繼續。
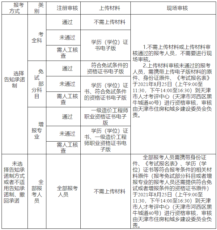
四川2021一級造價工程師報名資格審核方式為人工核查+在線自動核查+復核 資格核查 1資格核查按屬地原則進行,報考人員無需攜帶學歷證明從事相關專業工作年限證明等證明材料到現場進行審核,由資格核查工作人員通過全國資格考試。
2造價工程師 通過全國造價工程師執業資格統一考試或者資格認定資格互認,取得中華人民共和國造價工程師執業資格,并按照注冊造價工程師管理辦法注冊,取得中華人民共和國造價工程師注冊執業證書和執業印章,從事工程造價活動的專業人員。

用于證書制作以上資料紙張規格均為A4,復印件需清晰易辨認,除一份資格考試審核表外的其他材料需裝訂成冊一般都需要這些材料有的省份不需要造價員證具體請關注各省人事考試網造價工程師考試報名及資格審核通告。
三報考級別為“免一科”的人員,還須提供相應免試材料1份四報考級別為“增項專業”的人員,還須提供已取得的西藏二級造價工程師職業資格證書1份二復核時間及方式 復核時間2022年4月19日29日上午0930。
報考一級造價工程師不需要提供工作證明目前是不需要提供工作證明,采用的是承諾制的方式主要是因為人力資源和社會保障部發布決定取消73項由規范性文件設定的證明材料通知,其中就提到取消專業技術人員資格考試資格審核時需。

凡遵守中華人民共和國憲法法律法規,具有良好的業務素質和道德品行,具備下列條件之一者,可以申請參加一級造價工程師職業資格考試1具有工程造價專業大學專科或高等職業教育學歷,從事工程造價業務工作滿4年具有土木。
具體審查時間及辦理流程請登陸河南職稱網及各省轄市職稱網查看資格后審的具體時間流程及所需資料都會在考后進行公布,不過可借鑒2017年河南鄭州造價師資格后審所需要具備的材料資格審查提交的。
免責聲明: 本站提供的任何內容版權均屬于相關版權人和權利人,如有侵犯你的版權。 請來信指出,我們將于第一時間刪除! 所有資源均由免費公共網絡整理而來,僅供學習和研究使用。請勿公開發表或 用于商業用途和盈利用途。
本文鏈接:http://www.366700.com/zaojia/22860.html
發表評論