安全工程師報考要求安全工程師報條件
2015年報名條件
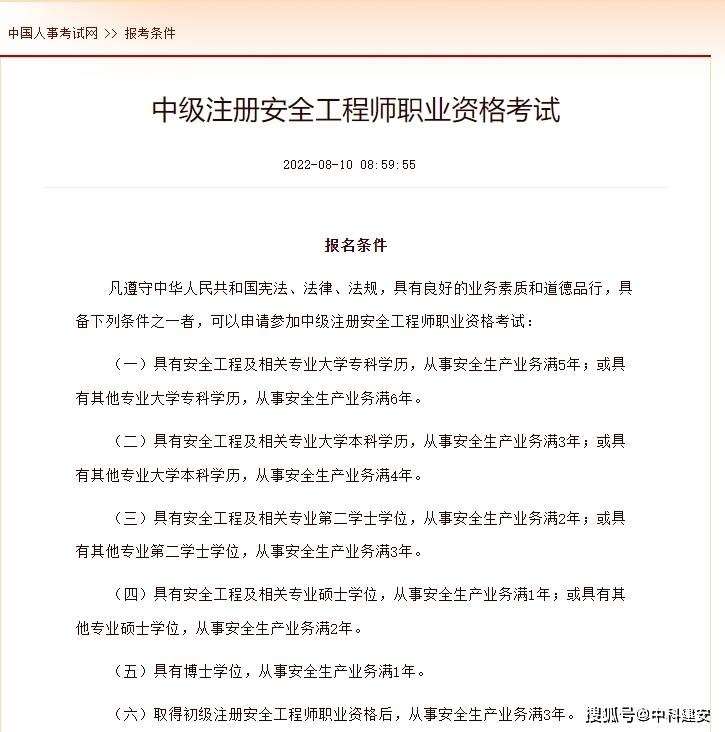
凡中華人民共和國公民,遵守國家法律、法規,并具備下列條件之一者,可申請參加注冊安全工程師執業資格考試:
1、取得安全工程、工程經濟類專業中專學歷,從事安全生產相關業務滿7年;或取得其他專業中專學歷,從事安全生產相關業務滿9年。
2、取得安全工程、工程經濟類大學專科學歷,從事安全生產相關業務滿5年;或取得其他專業大學專科學歷,從事安全生產相關業務滿7年。
3、取得安全工程、工程經濟類大學本科學歷,從事安全生產相關業務滿3年;或取得其他專業大學本科學歷,從事安全生產相關業務滿5年。
4、取得安全工程、工程經濟類第二學士學位或研究生班畢業,從事安全生產相關業務滿2年。[查看詳情]
免考條件:
凡符合安全工程師考試報考條件,且在2002年底前已評聘高級專業技術職務, 并從事 安全生產相關業務工作滿10年的專業人員,

可免試《安全生產管理知識》和《安全生產技術》兩個科目。[查看詳情]
報名條件解讀
專業解讀
安全工程專業與環境工程專業:同屬環境與安全類一級學科。培養能從事安全技術及工程、安全科學與研究、安全監察與管理、安全健康環境檢測與監測、安全設計與生產、安全教育與培訓等方面復 合型的高級工程技術人才。其主干學科有礦業工程、力學、系統科學。 工程經濟類專業是指建筑管理、項目管理、工程概預算、招投標、基本建設經濟、房地產經營與開發、房地產經濟等類似性質的專業。?
工程經濟類專業包括:土木工程、建筑學、建筑經濟管理、電子信息科技與技術、電子科學與技術、計算機科學與技術、采礦工程、礦物加工工程、勘察技術與工程、測繪工程、交通工程、港口航道與海岸工程、船舶與海洋工程、水利水電工程、水文與水資源工程、熱力與運動工程、冶金工程、環境工程、環境科學、安全工程、金屬材料工程、無機非金屬材料工程、材料成形及控制工程、石油工程、油氣儲運工程、化學工程及工藝、生物工程、制藥工程、給水排水工程、建筑環境與設備工程、通信工程、電子信息工程、機械設計制造及其自動化、測控技術與儀器、過程裝備與控制工程、電氣工程及其自動化、工程管理、工業工程等36個專業。?
常見問題答疑
1、自考工程專業本科畢業能報考安全工程師嗎?
答:1、根據注冊安全工程師執業資格考試報考條件:“取得安全工程、工程經濟類大學專科學歷,從事安全生產相關業務滿5年;或取得其他專業大學專科學歷,從事安全生產相關業務滿7年。取得安全工程、工程經濟類大學本科學歷,從事安全生產相關業務滿3年;或取得其他專業大學本科學歷,從事安全生產相關業務滿5年。”
2、你的情況,最快2015年可報考注冊安全工程師。 [查看詳情]
2、請問2011年專科畢業可以報考今年的注冊安全工程師嗎?
答:首先我可以肯定地告訴你,2014年你是可以報考注冊安全師的。你必須用你的自考本科學歷,因為它是成人教育,屬于在職學習,工作年限是連續計算的,和全日制學歷有很大的區別(全日制學歷本科畢業之后必須工作5年),成人教育畢業之后無需有5年的工作年限,只要前后有5年就可以。但你的大專年限不夠,是不能報考的...[查看詳情]
3、黨校函授本科學歷可以報考國家注冊安全工程師嗎?
答:黨校函授本科學歷不可以報考國家注冊安全工程師。黨校學歷只有黨政機關承認社會上是不承認黨校學歷的注冊安全工程師 只有國民教育系列的可以包括比如:統招,自考,成教、網教,電大都可以。[查看詳情]
4、自考本科學歷符合報考國家注冊安全工程師的條件嗎?
答:自考本科學歷和自考學士學位符合報考國家注冊安全工程師的條件。只要是國家承認學歷就行,關于審核條件問題最好咨詢審核主管部門。[查看詳情]

免責聲明: 本站提供的任何內容版權均屬于相關版權人和權利人,如有侵犯你的版權。 請來信指出,我們將于第一時間刪除! 所有資源均由免費公共網絡整理而來,僅供學習和研究使用。請勿公開發表或 用于商業用途和盈利用途。
本文鏈接:http://www.366700.com/anquan/38297.html
發表評論