監理工程師復查意見模板監理工程師復查意見
監理工程師通知回復單復查意見的填寫方式如下針對質量問題和安全隱患整改通知單整改合格簽署意見為“經核查整改合格”整改不合格或未完成簽署意見為“整改不合格,要求繼續整改”部分整改合格需分別對合格部分和不合格部分簽署意見,如“經核查,A部分整改合格,B部分整改不合格,要求繼續整改B部分”針對。
9 監理復查意見由主管安全的監理工程師根據之前提出的安全問題進行填寫10 意見應包括整改措施的實施情況整改效果評估以及未來防范類似安全問題的措施11 監理工程師需簽字確認,并寫明簽字時間,以示責任明確12 意見的作用在于指導下級機關工作活動,具有很強的指導性和時效性13 在市場經濟。
10 復查意見應由主管安全的監理工程師簽字確認,并注明簽字時間11 意見的作用在于指導下級機關工作活動的原則步驟和方法,具有很強的指導性12 意見可能針對普遍性問題發布,也可能針對局部性問題,通常在特定時間內有效13 在市場經濟條件下,新問題和情況經常出現,機關單位需要根據實際情況及時。
1 若對施工單位的回復感到滿意,可以直接簽署意見2 檢查施工單位對每一條整改措施的執行情況,并逐條簽署意見3 若施工單位整改符合規范要求,可簽署意見同意進入下一道工序4 監理復查意見由安全監理工程師根據前期提出的安全問題填寫5 描述施工單位的安全整改措施是否實施,整改效果以及將如何。
監理工程師通知回復單的復查意見應詳細記錄整改過程中的關鍵環節,以便后續進行追溯同時,對于整改過程中遇到的問題,監理工程師應詳細記錄并提出改進建議,以提高整改效果和效率在簽署意見時,應確保與通知單的要求相符,避免出現與通知單內容不符的情況若通知單要求整改的具體內容較多,可分條列出。
監理復查意見由主管安全的監理工程師,根據以前提出的安全存在問題,經過一段時間的整改后,填寫有沒有實施整改,整改的效果怎樣,今后如何防范類似安全問題的發生本人簽字確認,寫明簽字時間意見的作用意見的本意是人們對事物所產生的看法或想法意見是上級領導機關對下級機關部署工作,指導下級機關。

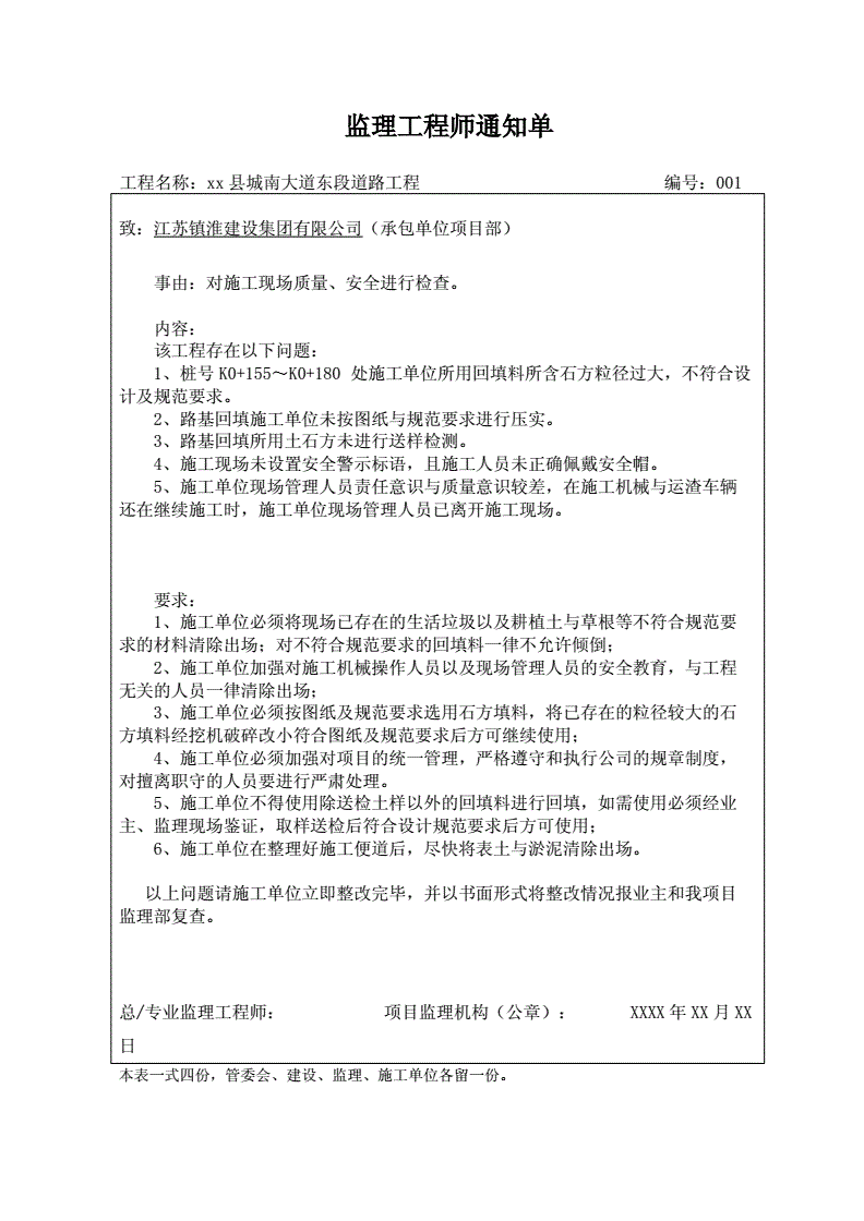
一監理工程師通知單通常涉及質量問題或安全隱患的整改,監理工程師需根據通知單及其回復內容進行現場核實,并根據實際情況簽署意見二若工程監理單位與施工承包單位建筑材料建筑構配件和設備供應單位存在隸屬或其他利害關系,則不得承擔相關建設工程的監理業務三工程監理單位應依據法律法規技術。
監理復查意見由主管安全的監理工程師,根據以前提出的安全存在問題,經過一段時間的整改后,填寫有沒有實施整改,整改的效果怎樣,今后如何防范類似安全問題的發生本人簽字確認,寫明簽字時間。
一般的監理工程師通知單大部分是質量問題整改或安全隱患整改通知,監理工程師應根據通知單的內容和通知單回復內容進行現場核實,按核實的情況簽署意見第三十五條 工程監理單位與被監理工程的施工承包單位以及建筑材料建筑構配件和設備供應單位有隸屬關系或者其他利害關系的,不得承擔該項建設工程的監理業務。
監理工程師審查意見該技術方案可行,符合規范要求,施工中應嚴格按上報方案控制施工,如需調整施工順序施工方法等應上報駐地辦批準4 施工放樣報驗單 測量監理工程師意見測量結果符合設計及規范要求,同意用于施工控制5 材料報驗單 經抽檢復查,以上材料各項技術指標符合設計及技術規范要求,同意進場。
經復查,以上**問題已按照要求整改,結果符合設計及驗收規范要求,同意閉合。
2 對于需要總監理工程師審批的工作內容回復單,必須由總監理工程師進行審批3 在“我方收到編號為 ”一欄,填寫所回復的監理通知的編號4 在“完成了某工作”一欄,根據監理通知的要求完成的工作進行填寫5 復查意見專業監理工程師應仔細核查承包單位提交的有關資料,確保其符合要求然后對。
若監理通知回復單中要求繼續整改的工作已完成,施工單位仍應使用此表進行回復,并說明繼續整改的情況和結果提交審批涉及總監理工程師審批的回復單應由總監理工程師進行審批,以確保回復內容的合規性和有效性等待復查意見專業監理工程師復查專業監理工程師將對施工單位所報的有關資料進行核查。
2 對于涉及總監理工程師審批的工作內容,回復單應由總監理工程師簽字批準3 在“我方收到編號為 ”一欄,應填寫所回復的監理通知的編號4 “完成了某工作”一欄,應根據監理通知的要求完成的工作內容進行填寫5 復查意見專業監理工程師應仔細核查承包單位提交的有關資料,確保其符合要求現。
1施工單位完成監理通知回復單中要求繼續整改的工作后,仍用此表回復2涉及應總監理工程師審批工作內容的回復單,應由總監理工程師審批3“我方收到編號為 ”填寫所回復的監理通知的編號4“完成了某工作”按監理通知要求完成的工作填寫5復查意見專業監理工程師應詳。
工程量與實際相符,計算準確,根據合同約定同意支付工程款監理工程師通知單符合要求項目監理機構按委托監理合同授予的權限,對承包單位發出指令提出要求,均采用此表對于涉及質量和安全問題的通知單,要求承包單位書面回復監理工程師通知回復單符合要求已按通知單要求整改完畢,復查合格,同意關閉。
持續整改的回復若施工單位在完成監理通知回復單中要求的工作后,仍需繼續整改其他事項,應繼續使用此表進行回復,確保整改工作的連續性和完整性總監理工程師審批對于涉及總監理工程師審批工作內容的回復單,應由總監理工程師進行審批,以確保整改工作符合項目管理的整體要求四復查意見的填寫。
免責聲明: 本站提供的任何內容版權均屬于相關版權人和權利人,如有侵犯你的版權。 請來信指出,我們將于第一時間刪除! 所有資源均由免費公共網絡整理而來,僅供學習和研究使用。請勿公開發表或 用于商業用途和盈利用途。
本文鏈接:http://www.366700.com/jianli/38247.html
發表評論