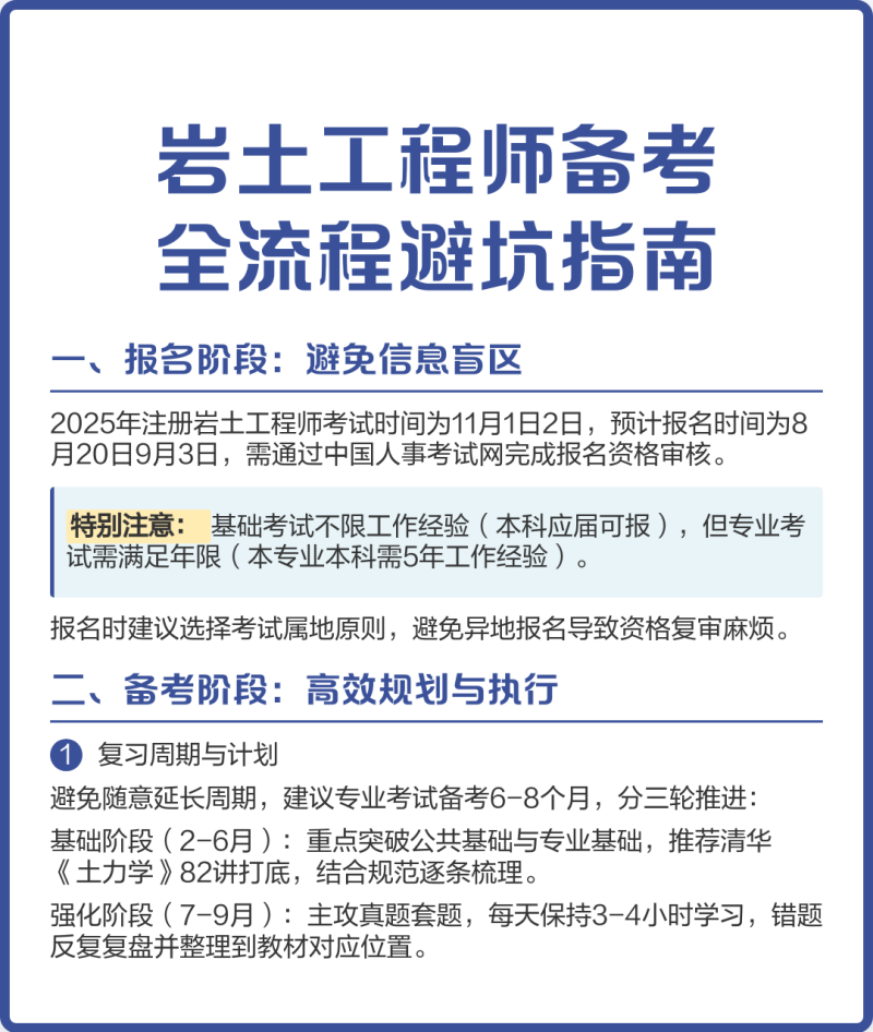
巖土工程師基礎考試什么時候出成績巖土工程師基礎考試安排
1、根據有途教育查詢得知,巖土工程師的考試分為基礎考試和專業考試,專業考試又包括專業知識考試和專業案例考試在基礎方面,巖土工程師需要參加上午和下午兩個時間段的基礎考試,總分為240分在專業方面,還需要進行上午和下午兩個時間段的專業知識考試總分200分以及上午和下午兩個時間段的專業案例考核。
2、每年的注冊巖土工程師考試時間會在中國人事考試網的考試計劃欄目發布考試時間為周六和周日兩天星期六,上午8001100,專業知識考試上,上午8001200,基礎考試上,下午14001700,專業知識考試下,下午14001800,基礎考試下星期天上午,8001100。
3、下午段除了上述科目外,另增加工程經濟與管理科目,每個科目包括8道單選題,每題1分,從這8個科目中選擇6個科目進行考試,共計48分合格標準考試以國家標準為準,在沒有國家標準的情況下,用行業標準共計48分1注冊土木工程師巖土 基礎考試上下午分數合計滿132分試卷滿分240分2。
4、專業考試則更加注重考生對巖土工程專業知識的理解和應用能力,包括巖土工程勘察設計施工監測等方面的內容四考試圖片展示 以下為基礎考試和專業考試的部分題型示例圖片以上即為2020年河北注冊巖土工程師考試科目與考試題型的詳細介紹希望這些信息能對考生有所幫助,祝考生們考試順利。

5、2022年巖土工程師考試時間已確定為11月5日6日 基礎考試包括基礎知識上和基礎知識下兩部分內容,每部分考試時間4小時,專業考試包括專業知識和專業案例兩個科目,專業知識分為專業知識上和專業知識下兩部分內容,每部分考試時間3個小時專業案例分為專業案例上和專業案例下兩部分內容,每部分考試時間3個。
6、可以說考到這本證書真正意味著衣食無憂了,因此想要報考該門考試的人也越來越多報考之前我們先來了解一下其考試科目,注冊巖土工程師的考試分為基礎考試和專業考試兩項一基礎考試為閉卷考試,分為公共基礎和專業基礎,各考四個小時,時間分為兩個半天進行公共基礎一般在上午進行,下午則進行專業基礎考試公。

7、基礎考試為閉卷考試,上午段主要測試考生對基礎科學的掌握程度,設120道單選題,每題1分,分11個科目高等數學普通物理普通化學理論力學材料力學流體力學電工電子技術信號與信息技術計算機應用基礎工程經濟法律法規下午段主要測試考生對巖土工程直接有關專業理論知識的掌握程度,設60道。
8、巖土工程師考試科目有巖土工程勘察淺基礎深基礎地基處理土工結構邊坡基坑與地下工程特殊條件下的巖土工程地震工程工程經濟與管理科目注冊巖土工程師共有三個考試科目,分別為基礎考試專業知識考試和專業案例考試各科目的考試均分上下午兩個時間段進行,基礎考試上下午分數合計240。
9、注冊土木工程師考試科目考試分4個半天進行,具體時間安排是第一天 0800一1100 專業知識考試上0800一1200 基礎考試上1400一1700 專業知識考試下1400一1800 基礎考試下第二天 0800一1100 專業案例考試上1400一。
10、我國注冊巖土工程師考試分兩階段進行第一階段是基礎考試,在考生大學本科畢業后按相應規定的年限進行,其目的是測試考生是否基本掌握進入巖土工程實踐所必須具備的基礎及專業理論知識第二階段是專業考試,在考生通過基礎考試,并在巖土工程工作崗位實踐了規定年限的基礎上進行,其目的是測試考生是否已具備。
11、考試科目 湖南注冊巖土工程師資格考試分為基礎考試和專業考試基礎考試包括基礎上和基礎下兩部分內容專業考試包括專業知識和專業案例兩個科目,專業知識分為專業知識上和專業知識下兩部分內容,專業案例分為專業案例上和專業案例下兩部分內容報名辦法 湖南注冊巖土工程師資格考試報名證明事項推行告知制。
12、根據人力資源社會保障部辦公廳發布的關于2022年度專業技術人員職業資格考試計劃及有關事項的通知了解到,2022年貴州注冊巖土工程師考試時間定于11月56日舉行貴州2022年巖土工程師考試時間 2022年貴州巖土工程師考試時間為11月56日注冊巖土工程師的基礎考試包括基礎知識上和基礎知識下兩部分內容。
13、直到2021年評到高級工程師后,一次偶然的指導新同事的機會,讓我意識到自己專業知識的不足,于是下定決心認真對待巖土考試,惡補相關知識經過部門同事的推薦,我從2022年開始,在華山論劍巖土培訓班進行了系統的學習,最終在2024年順利通過注冊巖土專業考試,成績為141+72 備考歷程 2022年基礎考試我花了兩個月時間。
免責聲明: 本站提供的任何內容版權均屬于相關版權人和權利人,如有侵犯你的版權。 請來信指出,我們將于第一時間刪除! 所有資源均由免費公共網絡整理而來,僅供學習和研究使用。請勿公開發表或 用于商業用途和盈利用途。
本文鏈接:http://www.366700.com/yantu/36290.html
發表評論