材料類專業能考一建嗎,材料工程考一級建造師
準備報考2018年一級建造師的小伙伴們!趕緊看看自己夠不夠報考資格吧,免得報名時傻眼哦~!
一級建造師報考條件:
(一)凡遵守國家法律、法規,具備下列條件之一者,可以申請參加一級建造師執業資格考試:
1、取得工程類或工程經濟類大學專科學歷,工作滿6年,其中從事建設工程項目施工管理工作滿4年。
2、取得工程類或工程經濟類大學本科學歷,工作滿4年,其中從事建設工程項目施工管理工作滿3年。
3、取得工程類或工程經濟類雙學士學位或研究生班畢業,工作滿3年,其中從事建設工程項目施工管理工作滿2年。
4、取得工程類或工程經濟類碩士學位,工作滿2年,其中從事建設工程項目施工管理工作滿1年。
5、取得工程類或工程經濟類博士學位,從事建設工程項目施工管理工作滿1年。
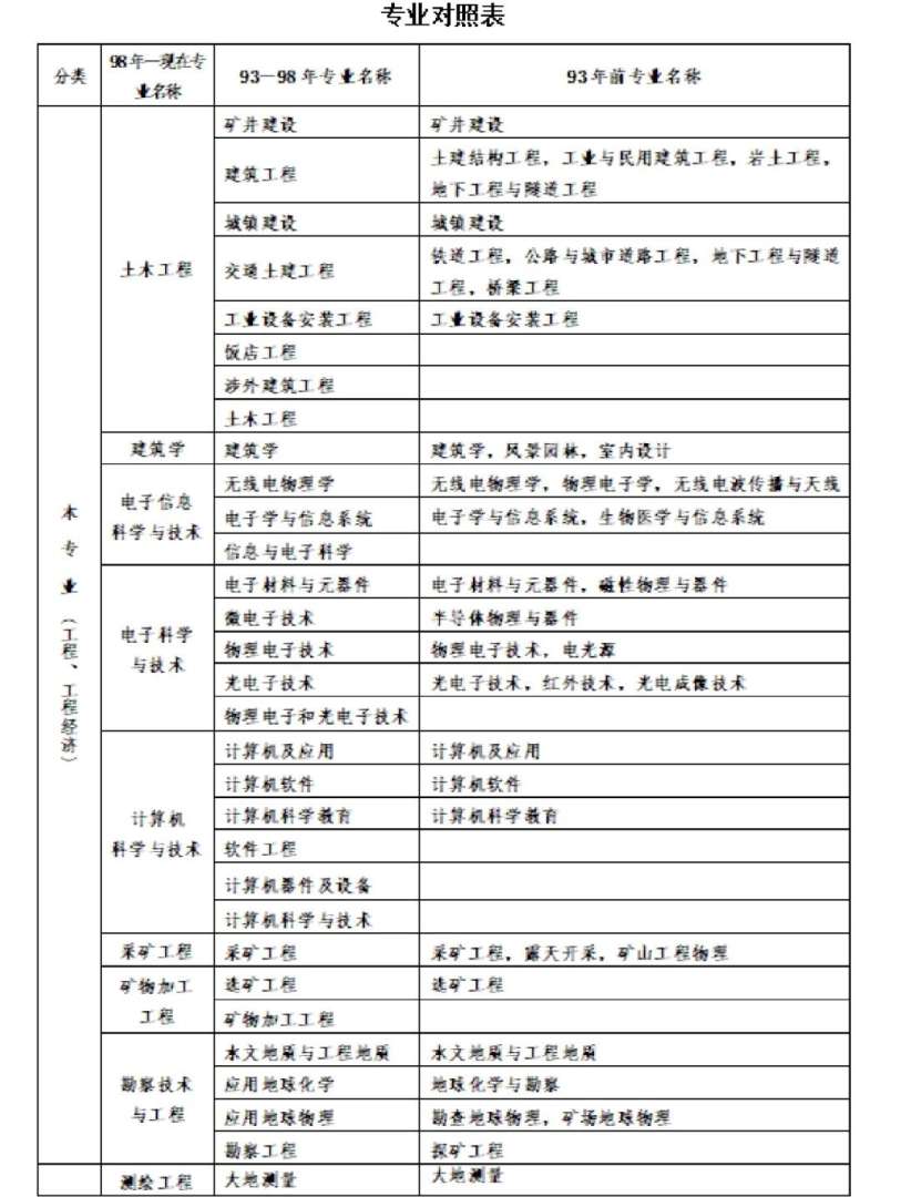
附:工程或工程經濟類專業對照表
(摘自《關于印發〈建造師執業資格考試實施辦法〉和〈建造師執業資格考核認定辦法〉的通知》(國人部發〔2004〕16號))。
分類
98年-現在
專業名稱
93-98年專業名稱
93年前專業名稱
本 專 業 (工程、工程經濟)
土木工程
礦井建設

礦井建設
建筑工程
土建結構工程,工業與民用建筑工程,巖土工程,地下工程與隧道工程
城鎮建設
城鎮建設
交通土建工程
鐵道工程,公路與城市道路工程,地下工程與隧道工程,橋梁工程
工業設備安裝工程
工業設備安裝工程
飯店工程
涉外建筑工程
土木工程
建筑學
建筑學
建筑學,風景園林,室內設計
電子信息
科學與技術
無線電物理學
無線電物理學,物理電子學,無線電波傳播與天線
電子學與信息系統
電子學與信息系統,生物醫學與信息系統
信息與電子科學
電子科學
與技術
電子材料與無器件
電子材料與元器件,磁性物理與器件
微電子技術
半導體物理與器件
物理電子技術
物理電子技術,電光源
光電子技術
光電子技術,紅外技術,光電成像技術
物理電子和光電子技術
計算機科學與技術
計算機及應用
計算機及應用
計算機軟件
計算機軟件
計算機科學教育
計算機科學教育
軟件工程
計計算機器件及設備
計算機科學與技術
采礦工程
采礦工程
采礦工程,露天開采,礦山工程物理
礦物加工
工程
選礦工程
選礦工程
礦物加工工程
勘察技術
與工程
水文地質與工程地質
水文地質與工程地質
應用地球化學
地球化學與勘察

應用地球物理
勘查地球物理,礦場地球物理
勘察工程
探礦工程
測繪工程
大地測量
大地測量
測量工程
測量學,工程測量,礦山測量
攝影測量與遙感
攝影測量與遙感
地圖學
地圖制圖
交通工程
交通工程
交通工程,公路、道路及機場工程
總圖設計與運輸工程
總圖設計與運輸
道路交通事故防治工程
港口航道與海岸工程
港口航道及治河工程
港口及航道工程,河流泥沙及治河工程,港口水工建筑工程,水道及港口工程,航道(或整治)工程
海岸與海洋工程
海洋工程,港口、海岸及近岸工程,港口航道及海岸工程
船舶與
海洋工程
船舶工程
船舶工程,造船工藝及設備
海岸與海洋工程
海洋工程
水利水電
工程
水利水電建筑工程
水利水電工程施工,水利水電工程建筑
水利水電工程
河川樞紐及水電站建筑物,水工結構工程
水文與
水資源工程
水文與水資源利用
陸地水文,海洋工程水文,水資源規劃及利用
熱能與
動力工程
熱力發動機
熱能動力機械與裝置,內燃機,熱力渦輪機,軍用車輛發動機,水下動力機械工程
流體機械及流體工程
流體機械,壓縮機,水力機械
熱能工程與動力機械
熱能工程
工程熱物理,熱能工程,電廠熱能動力工程,鍋爐
制冷與低溫技術
制冷設備與低溫技術
能源工程
工程熱物理
水利水電動力工程
水利水電動力工程
冷凍冷藏工程
制冷與冷藏技術
冶金工程
鋼鐵冶金
鋼鐵冶金
有色金屬冶金
有色金屬冶金
冶金物理化學
冶金物理化學
冶金
環境工程
環境工程
環境工程
環境監測
環境監測
環境規劃與管理
環境規劃與管理
水文地質與工程地質
水文地質與工程地質
農業環境保護
農業環境保護
安全工程
礦山通風與安全
礦山通風與安全
安全工程
安全工程
金屬材料
工程
金屬材料與熱處理
金屬材料與熱處理
金屬壓力加工
金屬壓力加工
粉末冶金
粉末冶金
復合材料
復合材料
腐蝕與防護
腐蝕與防護
鑄造
鑄造
塑性成形工藝及設備
鍛壓工藝及設備
焊接工藝及設備
焊接工藝及設備
無機非金屬材料工程
無機非金屬材料
無機非金屬材料,建筑材料與制品
硅酸鹽工程
硅酸鹽工程
復合材料
復合材料
材料成形及控制工程
金屬材料與熱處理
金屬材料與熱處理
熱加工工藝及設備
熱加工工藝及設備
鑄造
鑄造
塑性成形工藝及設備
鍛壓工藝及設備
焊接工藝及設備
焊接工藝及設備
石油工程
石油工程
鉆井工程,采油工程,油藏工程
油氣儲運工程
石油天然氣儲運工程
石油儲運
化學工程
與工藝
化學工程
化學工程,石油加工,工業化學,核化工
化工工藝
無機化工,有機化工,煤化工
高分子化工
高分子化工
精細化工
精細化工,感光材料
生物化工
生物化工
工業分析
工業分析
電化學工程
電化學生產工藝
工業催化
工業催化
化學工程與工藝
高分子材料及化工
生物化學工程
生物工程
生物化工
生物化工
微生物制藥
微生物制藥
生物化學工程
發酵工程
發酵工程
制藥工程
化學制藥
化學制藥
生物制藥
生物制藥
中藥制藥
中藥制藥
制藥工程
給水排水工程
給水排水工程
給水排水工程
建筑環境與設備工程
供熱通風與空調工程
供熱通風與空調工程
城市燃氣工程
城市燃氣工程
供熱空調與燃氣工程
通信工程
通信工程
通信工程,無線通信,計算機通信
計算機通信
電子
信息
工程
電子工程
無線電技術,廣播電視工程,電子視監,電子工程,水聲電子工程,船舶通信導航,大氣探測技術,微電子電路與系統,水下引導電子技術
應用電子技術
應用電子技術,電子技術
信息工程
信息工程,圖像傳輸與處理,信息處理顯示與識別,
電磁場與微波技術
電磁場與微波技術
廣播電視工程
電子信息工程
無線電技術與信息系統
電子與信息技術
攝影測量與遙感
攝影測量與遙感
公共安全圖像技術
刑事照相
機械設計制造及其自動化
機械制造工藝與設備
機械制造工藝與設備,機械制造工程,精密機械與儀器制造,精密機械與儀器制造,精密機械工程
機械設計及制造
機械設計及制造,礦業機械,冶金機械,起重運輸與工程機械,高分子材料加工機械,紡織機械,儀器機械,印刷機械,農業機械
機車車輛工程
鐵道車輛
汽車與拖拉機
汽車與拖拉機
流體傳動及控制
流體傳動及控制,流體控制與操縱系統
真空技術及設備
真空技術及設備
機械電子工程
電子精密機械,電子設備結構,機械自動化及機器人,機械制造電子控制與檢測,機械電子工程
設備工程與管理
設備工程與管理
林業與木工機械
林業機械
測控技術
與儀器
精密儀器
精密儀器,時間計控技術及儀器,分析儀器,科學儀器工程
光學技術與光電儀器
應用光學,光學材料,光學工藝與測試,光學儀器
檢測技術及儀器儀表
檢測技術及儀器,電磁測量及儀表,工業自動化儀表,儀表及測試系統,無損檢測
電子儀器及測量技術
電子儀器及測量技術
幾何量計量測試
幾何量計量測試
熱工計量測試
熱工計量測試
力學計量測試
力學計量測試
無線電計量測試
無線電計量測試
檢測技術與精密儀器
測控技術與儀器
過程裝備與控制工程
化工設備與機械
化工設備與機械
電氣工程及其自動化
電力系統及其自動化
電力系統及其自動化,繼電保護與自動遠動技術
高電壓與絕緣技術
高電壓技術及設備,電氣絕緣與電纜,電氣絕緣材料
電氣技術
電氣技術,船舶電氣管理,鐵道電氣化
電機電器及其控制
電機,電器,微特電機及控制電器
光源與照明
電氣工程及其自動化
工程管理
管理工程
工業管理工程,建筑管理工程,郵電管理工程,物資管理工程,基本建設管理工程
涉外建筑工程營造與管理
國際工程管理
房地產經營管理
工業工程
工業工程
相近
專業
航海技術
海洋船舶駕駛
海洋船舶駕駛
輪機工程
輪機管理
輪機管理
交通運輸
交通運輸
鐵道運輸,交通運輸管理工程
載運工具運用工程
汽車運用工程
道路交通管理工程
自動化
流體傳動及控制
流體機械,壓縮機,水力機械
工業自動化
工業自動化,工業電氣自動化,生產過程自動化,電力牽引與傳動控制
自動化
自動控制
自動控制,交通信號與控制,水下自航器自動控制
飛行器制導與控制
飛行器自動控制 ,導彈制導,慣性導航與儀表
生物醫學工程
生物醫學工程
生物醫學工程,生物醫學工程與儀器
核工程與
核技術
核技術
同位素分離,核材料,核電子學與核技術應用
核工程
核反應堆工程,核動力裝置
工程力學
工程力學
工程力學
園林
觀賞園藝
觀賞園藝
園林
園林
風景園林
風景園林
工商管理
工商行政管理
工商行政管理
企業管理
企業管理
國際企業管理
國際企業管理
房地產經營管理
工商管理
投資經濟
投資經濟管理
技術經濟
技術經濟
郵電通信管理
林業經濟管理
林業經濟管理
其他
專業
除本專業和相近專業外的工程或工程經濟類專業
(注:1.本表按教育部現行《普通高等學校本科專業目錄新舊專業對照表》編制,共涉及“土建類、測繪類、水利類、交通運輸類、能源動力類、地礦類、材料類、電氣信息類、機械類、管理科學與工程類、生物工程類、化工與制藥類、工程力學類”等18類45個專業,其中本專業36個,相近專業9個。2.為便于考核認定條件中有關專業學歷的確認,對“本專業”、“相近專業”和“其他專業”進行了劃分,供申報和審核考核認定條件時參考。其他專業的具體范圍由住房和城鄉建設部、人力資源和社會保障部確認。)
(二)凡符合上述(一)的報名條件,于2003年12月31日前,取得原建設部頒發的《建筑業企業一級項目經理資質證書》,并符合下列條件之一的人員,可免試《建設工程經濟》和《建設工程項目管理》兩個科目,只參加《建設工程法規及相關知識》和《專業工程管理與實務》兩個科目的考試:
1、受聘擔任工程或工程經濟類高級專業技術職務。
2、具有工程類或工程經濟類大學專科以上學歷并從事建設項目施工管理工作滿20年。
(三)原“一級建造師相應專業考試”(即增項考試)不再單獨列項考試,并入一級建造師資格考試,設置級別為“增報專業”,請報考人員在選擇專業時注意區分。報考人員須已取得一級建造師資格證書方可報考,成績當年有效。原“一級建造師相應專業考試”檔案號不再使用。
上述報名條件中有關學歷或學位的要求是指經國家教育行政主管部門承認的正規學歷或學位,從事建設工程項目施工管理工作年限是指取得規定學歷前、后從事該項工作的時間總和,其截止日期為報名當年年底。
符合報名條件的香港、澳門居民,可按照原人事部《關于做好香港、澳門居民參加內地統一舉行的專業技術人員資格考試有關問題的通知》(國人部發〔2005〕9號)有關要求,參加一級建造師資格考試。香港、澳門居民在報名時,須提交國務院教育行政部門認可的相應專業學歷或學位證書,從事相關專業工作年限的證明和居民身份證明等材料。
版權申明
本文系轉載文章,對文中觀點保持中立,對所包含內容的準確性、可靠性或者完整性不提供任何明示或暗示的保證,不對文章觀點負責,僅作分享之用,版權屬于原作者。如果分享內容侵犯您的版權,請及時與我們聯系,我們會及時審核處理。
免責聲明: 本站提供的任何內容版權均屬于相關版權人和權利人,如有侵犯你的版權。 請來信指出,我們將于第一時間刪除! 所有資源均由免費公共網絡整理而來,僅供學習和研究使用。請勿公開發表或 用于商業用途和盈利用途。
本文鏈接:http://www.366700.com/yijian/36722.html
發表評論