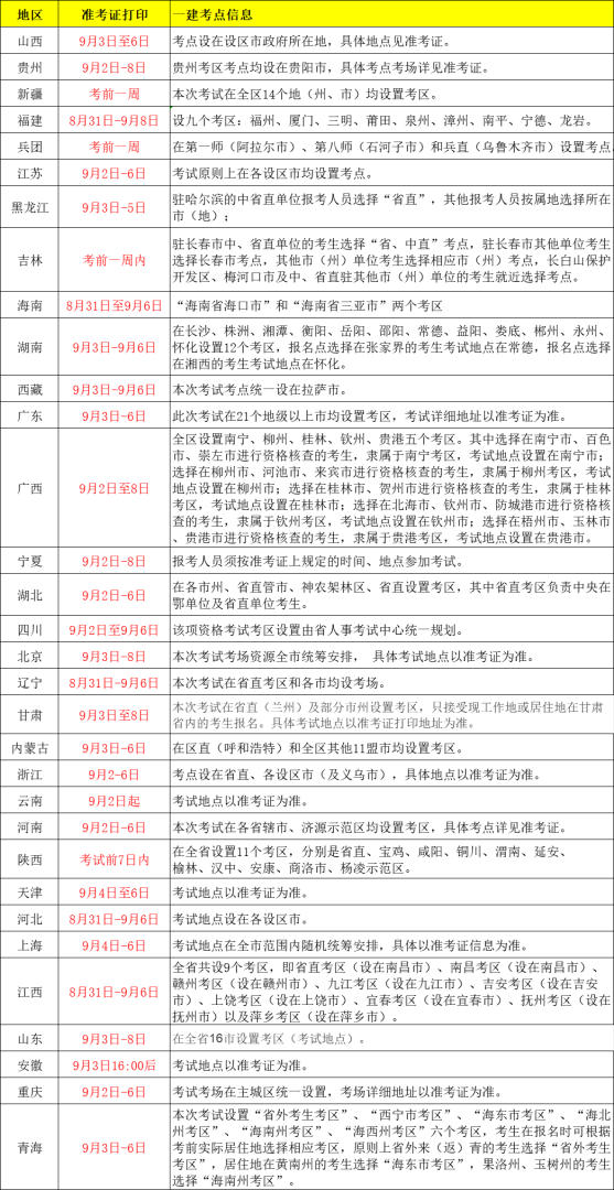
建筑一級建造師考試時間,建筑一級建造師考試時間安排
2017年度專業技術人員資格考試計劃及有關問題的通知人社廳發〔2016〕174號文件得知,2017年一級建造師考試時間9月16日,17日進行,請各位考生 提前做好準備哦!
有關一級建造師考試輔導培訓請查看:https://www.youeclass.com/main/exam1011.html
有關建造師相關新聞,請查看中國注冊建造師網:https://www.constructor.cn/
自2016年11月1日開始實施【226】號文件。文件內容大體的意思是建筑企業基本上升級資質不再要求一級建造師的數量。也就是說一級建造師的目前最大的用處就是做項目經理。那么很多人都會糾結2017年一級建造師還要不要考呢?小編給大家詳細分析一下具體情況。該文件一發出,我們考生中一片嘩然,究竟考生是否還有必要再去考一級建造師,很多人比較糾結,今天將一級建造師是否值得考下去的問題做一個客觀的分析,希望讀者可以從中找到你要的答案。
【226】號文件真實不虛,建造師掛靠資質的時代已經過去,一年白撿3萬的事將會逐漸淡出市場。建造師掛靠一段時間內依然會存在,只是行情會降低,這個結論我在【226】號文件剛發出的時候就已經說了。究竟會降低多少,我預計是在目前的基礎上降低3~5成。
那么,基于以上的事實,我們考生是否需要考一級建造師呢?
答案是,必須考。

首先,很多人考一級建造師是為了掛靠,這是你最直接、最明確的收益。但是很多人考這個證書也是為了個人的職業生涯所需。沒有一級建造師證書,你注定無法成為真正的項目經理,而一個真正的項目經理,是所有從事項目工程師管理工作的人的夢想。你不想一輩子做施工、做調度、做工程技術、材料管理等工作,甚至你渴望高收入,認可或者你想更多地按照你的意志工作……你就是要做項目經理。而完成這一目標,最起碼、最直接的方法就是考上一級建造師。
第二,一筆簡單的算盤。一級建造師掛靠資質,目前至少是1.5萬,請問通過一級建造師獎勵你3*1.5萬/年=4.5萬元,請問對此你是否愿意呢?也就是說3年內你憑借一級建造師的證書依然可以受益4.5萬。這是退一萬步來講,如果你有更好的機會,可能給你帶來的變化可能就更大了。只是,目前唯一的變動只是掛靠的行情降低了而已。
第三,政策變動。有誰確定未來不會有政策要求企業資質要求建造師的數量?一級建造師執業擔任工程項目經理是有法可依的,是國際化的管理模式,是大勢所趨。建筑業成熟的發展方向也是提高項目經理的執業能力,那么未來企業對于真正能干活的項目經理的需求必然會求賢若渴。同時,對于有項目經理證書的人才也一定會做好儲備,設置這成為你能到一個好的公司工作的起碼的條件。

第四,你考不考建造師,時間都在走。人生就是在不斷的學習,只是你選擇學習什么而已。如果你有明確的更好的學習目標,那么你可以選擇投入學習。如果你沒有,與其你荒廢時間虛度人生,不如在一年、兩年、三年的時間里,你可以為自己儲備一個一級建造師的證書。那時,當你再為生活、工作一籌莫展的時候,你還有一級建造師,你還有選擇更好的生活的籌碼。
免責聲明: 本站提供的任何內容版權均屬于相關版權人和權利人,如有侵犯你的版權。 請來信指出,我們將于第一時間刪除! 所有資源均由免費公共網絡整理而來,僅供學習和研究使用。請勿公開發表或 用于商業用途和盈利用途。
本文鏈接:http://www.366700.com/yijian/37646.html

發表評論