一級建造師名時間,一級建造師什么時候出成績?
1、全國統一時間范圍2025年一級建造師考試的報名時間定于2025年6月10日至7月7日考生需在此時間段內完成報名手續地區差異雖然全國有統一的報名時間范圍,但各地的具體報名時間及繳費時間可能有所不同因此,考生需密切關注當地考試組織機構或人事考試網發布的通知,以確保獲取最準確的報名信息二考試時間 全國統一。
2、也有說法為2025年全國一級建造師考試的報名時間為6月份開始,例如某省網上報名時間為2025年6月11日10006月27日1000考試時間2025年度一級建造師職業資格考試于9月20日21日舉行以上信息僅供參考,具體報名條件報名時間及考試時間以各地人事考試網發布的正式通知為準。
3、一級建造師證報考條件主要包括學歷專業以及工作年限三個方面,報名時間通常在每年的二月至四月之間以下是具體條件及報名時間的詳細說明報考條件 學歷 具備工程類或工程經濟類專業大學專科學歷,并從事建設工程項目施工管理工作滿四年 具備大學本科學歷或學士學位,并從事建設工程項目施工管理。
4、2024年一級建造師報名時間及考試時間如下報名時間預計于6月7日至6月28日進行但請注意,各地具體報名與繳費時間可能存在差異,建議關注當地人事考試機構發布的通知,以獲取最準確的報名時間信息考試時間安排在9月7日至9月8日具體考試科目及時間安排為9月7日上午考建設工程經濟,下午考。
5、2024年一級建造師報名時間及考試時間如下報名時間預計從6月7日至6月28日考生需密切關注當地人事考試網站的最新通知,以確保獲取準確的報名和繳費時間信息考試時間9月7日至8日具體科目安排為9月7日上午考建設工程經濟,下午考建設工程法規及相關知識9月8日上午考建設工程項目。
6、2024年一級建造師報名時間及考試時間為報名時間預計為6月7日至6月28日考生需密切關注當地人事考試機構的具體通知,以確保在規定時間內完成報名考試時間安排在9月7日至8日考試科目包括建設工程經濟建設工程法規及相關知識建設工程項目管理和專業工程管理與實務考生需。
7、報名時間 一級建造師考試的報名時間因地區而異 通常會在每年的3月至4月期間開始,持續到7月左右結束 具體的報名時間需參考當地人事考試部門發布的公告或官方通知考試時間 一級建造師考試通常在每年的第三季度進行 具體考試日期由人力資源社會保障部統一規定 考試一般分為兩天進行,包括綜合。
8、2024年全國一級建造師考試報名預計于6月7日至6月28日進行各地具體報名與繳費時間或有差異,請關注當地人事考試機構發布的通知報名時需注意,若不適用告知承諾制,報考人員應提前了解考試要求證明義務提供資料考試組織機構核查權力及報考人員義務,并準備相應文件考試日期安排在9月7日至8日考。
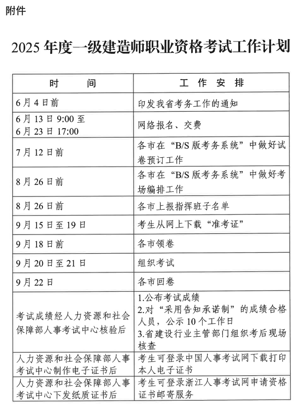
9、2025年一級建造師考試將于9月20日至21日舉行9月20日上午900 1100考建設工程經濟下午1400 1700考建設工程法規及相關知識9月21日上午900 1200考建設工程項目管理下午1400 1800考專業工程管理與實務,該科目包含10個專業方向,如建筑工程市政工程等,考生需根據自身。
10、四二級注冊建筑師資格考試2025年度考試時間為5月10日11日,共兩天考試科目包括建筑經濟施工與設計業務管理場地與建筑設計建筑結構與設備等4個科目考生需在4年內通過全部科目,考試內容相對一級注冊建筑師更側重基礎應用,適合初入建筑行業的專業技術人員注意事項各類考試報名時間通常提前1。

11、每年,一級建造師報名通常在7月份開始,考試則在9月份進行符合條件的考生,可通過中國人事考試網進行報名下面是一些歷年一建考試和報名時間表,供參考年份 考試時間 報名時間 2024年 9月7日8日 預計6月7日~6月28日 2023年 9月 6月27日7月15日 2022年 11月19日20日 9月14。
12、考試報名工作一般集中在考試當年4月至5月進行,具體報名時間請查閱各省人事考試中心網站公布的報考文件,符合條件的報考人員,可在規定時間內登錄指定網站在線填寫提交報考信息,并按有關規定辦理資格審查及繳費手續,考生憑準考證在指定的時間和地點參加考試申請參加一級建造師執業資格考試,須提供下列證明。
13、陜西一級建造師報考時間9月和11月一級建造師報名流程 1考生登錄中國人事考試網進行網上報名2選擇考試科目考試地點等,填寫報考信息3選擇采用告知承諾制方式辦理的,閱讀并簽署專業技術人員資格考試報名證明事項告知承諾書未選擇告知承諾制或不適用告知承諾制的,按報名地考試組織機構。
14、一級建造師考試報名時間公布了嗎一級建造師考試報名時間是什么時候一級建造師執業資格考試實行全國統一大綱統一命題統一組織的制度,由人事部建設部共同組織實施,每年開考一次,從事建筑活動的專業技術人員,須取得一級建造師執業資格證書,才能正式執業一級建造師考試一般在每年的6月和7月報名。

15、一級建造師報名時間一般為每年的5月份左右,各省市地區報名時間略有不同,具體報名時間在各地人事考試中心網上公布一般采用網上報名結合現場確認的方式,現場確認地點在各地人事考試中心及其指定的確認點報考條件1取得工程類或工程經濟類大學專科學歷,工作滿6年,其中從事建設工程項目施工管理工作滿4年。
16、青海一級建造師考試的考生比較關注青海一級建造師報名時間,獵考網一級建造師頻道為大家分享如下現在關于2023年青海一級建造師考試時間已經公布,時間為2023年9月14日和15日,一建考試報名的通知也已經發布,我們一起看看2023年青海一級建造師考試報名的時間是什么時候根據2023年青海一級建造師報名通知。
免責聲明: 本站提供的任何內容版權均屬于相關版權人和權利人,如有侵犯你的版權。 請來信指出,我們將于第一時間刪除! 所有資源均由免費公共網絡整理而來,僅供學習和研究使用。請勿公開發表或 用于商業用途和盈利用途。
本文鏈接:http://www.366700.com/yijian/37671.html

發表評論